服务热线:0591-39010577 / 85236228
快捷导航
  • 4

“格美”进入台湾海峡,直逼福建!福清暴雨预警!

 
小帮 发表于 2024-7-25 08:49:56 | 显示全部楼层 |阅读模式 | 来自福建
4883 2

请登录查看大图。42+万用户选择下载看福清App享受全功能!

您需要 登录 才可以下载或查看,没有账号?立即注册 |

x
目前


台风“格美”进入台湾海峡
距离平潭仅90公里



084910yiu7wb1lzxxm7ux2.jpeg



正继续向福建靠近
并于今天下午至夜间
在福建秀屿到连江一带
登陆




084910qjqqq4yj1d0tyygt.png

之后台风“格美”
携巨量水汽深入内陆
给华北、东北等地带来强降雨


微信截图_20240725084929.png


据央视新闻报道
台风“格美”已致台湾2死201伤
全台超32万户发生停电



084911k7oru4suusumsnx6.png



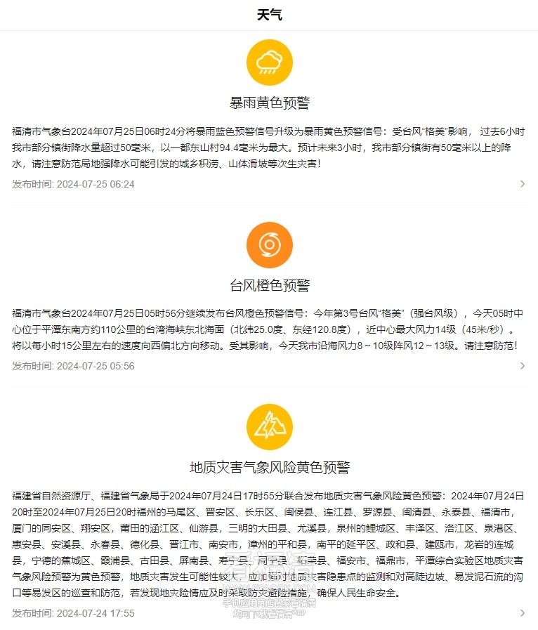
中央气象台
7月25日06时继续发布
台风红色预警




今年第3号台风“格美”的中心已于今天(25日)00时前后在台湾省宜兰县南澳乡沿海登陆,登陆时由超强台风级减弱为强台风级,中心附近最大风力有15级(48米/秒),中心最低气压945百帕。


预计,“格美”将以每小时10-15公里的速度向西偏北方向移动,将于今天下午到夜间在福建秀屿到连江一带沿海登陆(台风级或强台风级,12~14级,35~45米/秒)。以后穿过福建后深入内陆,并逐渐转向偏北方向移动,强度逐渐减弱。


084910idptnlmftd2ipmp2.png


大风预报:7月25日08时至26日08时,黄海南部、东海大部、巴士海峡、南海大部、华东和华南沿海、长江口区、杭州湾将有7~8级大风,其中东海南部及钓鱼岛附近海域、台湾海峡、台湾以东洋面、台湾岛沿海、福建沿海、浙江东南部沿海的风力有9~12级,“格美”中心经过的附近海面或地区的风力有13~14级,阵风15~16级。


084911mawvqzzcwj9ah777.png


降水预报:7月25日08时至26日08时,浙江南部、福建大部、广东东部、台湾岛等地有大到暴雨,其中,浙江东南部、福建东部、广东东南部、台湾岛等地部分地区有大暴雨,台湾岛和福建东北部有特大暴雨(250~500毫米)。


084911w00zkm7jzt047vv4.png




请大家及时关注最新预报信息
提前做好防范




看福清——服务全球福清人!
回复

使用道具 举报

全部回复(2)
半度微凉 | 来自福建
台风暴雨来了来了
回复 收起回复
B Color Smilies
还可输入 个字符
2024-7-25 11:00:51 来自手机
看福清——服务全球福清人!
阿白tg1 | 来自福建
龙江这次要挺住了
回复 收起回复
B Color Smilies
还可输入 个字符
2024-7-25 15:40:53 来自手机
看福清——服务全球福清人!
您需要登录后才可以回帖 登录 | 立即注册 |

手机访问|手机App|Archiver|手机版|小黑屋|关于我们

© 2025 FQLOOK.cn|国家高新技术企业|福清市互联网示范企业|福清市IP访问量前三企业

闽工商网备第350181100079485号|闽B2-20250200|闽公网安备35018102000007号 |闽ICP备07503243号

侵权举报:本页面所涉内容为用户发表并上传,相应的法律责任由用户自行承担;本网站仅提供存储服务;如存在侵权问题,请权利人与本网站联系删除!举报电话:0591-39010577(转8号按键)

GMT+8, 2025-12-7 04:56 , Processed in 0.083132 second(s), 18 queries , MemCache On. |Powered by Discuz! X3.4