服务热线:0591-39010577 / 85236228
快捷导航
  • 8

曾是千亿“超市一哥”:三年亏掉百亿,董事长拟减持1%股份

 
陈波123嗨 发表于 2025-11-20 08:45:40 | 显示全部楼层 |阅读模式 | 来自福建
2996 4

请登录查看大图。42+万用户选择下载看福清App享受全功能!

您需要 登录 才可以下载或查看,没有账号?立即注册 |

x



084527gmsguzys6mcmqlsy.jpeg

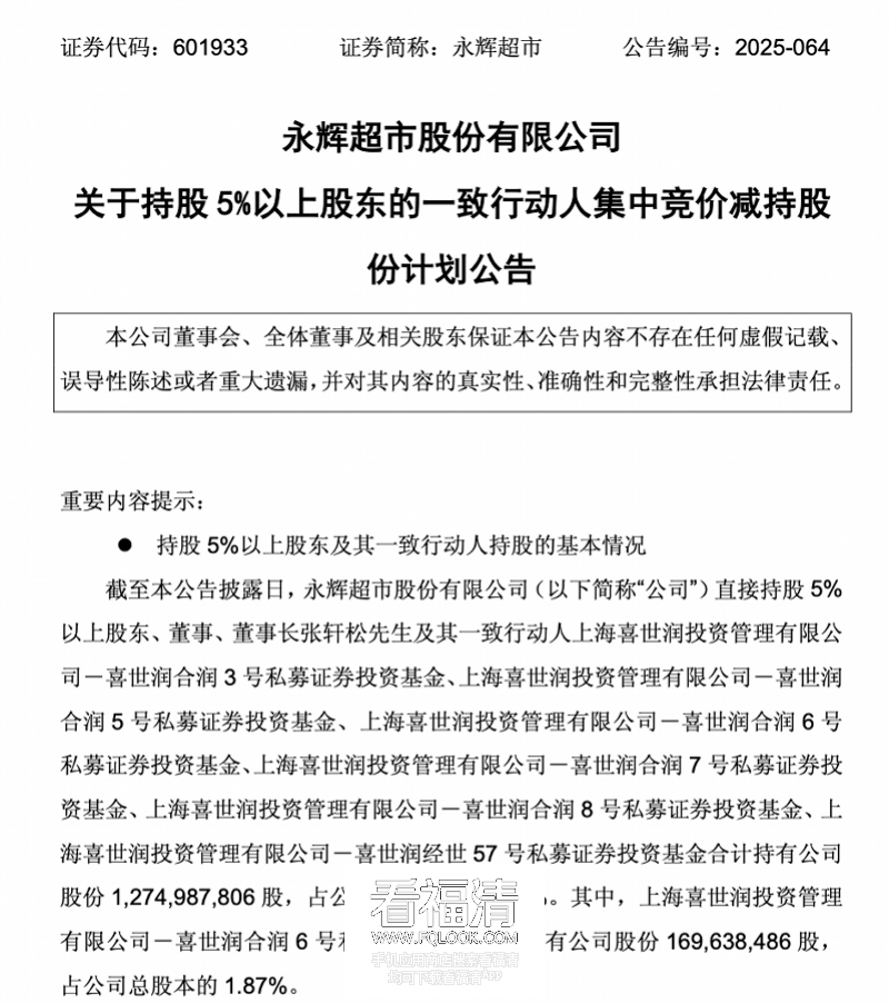
近日,永辉超市发布公告称,公司董事长张轩松及其一致行动人因自身资金需求,计划通过集中竞价交易方式减持公司股份不超过9075万股,占公司总股本的1%。以公告当日收盘价4.74元/股估算,本次减持最高可套现约4.3亿元

此次减持计划发布前,永辉超市于10月底披露的三季度报告显示,公司业绩持续承压。今年前三季度,公司实现营业收入424.34亿元,同比下滑22.21%;归母净利润为亏损7.1亿元,同比下降811.6%。自2021年以来,公司累计亏损已超过百亿元。


01

高层减持与财务压力

张轩松及其一致行动人目前合计持有永辉超市约12.75亿股,占总股本的14.05%。本次拟减持股份来自其一致行动人喜世润合润6号私募证券投资基金,占该基金持股的53%。

084527h9x28zby8xxe9pi0.png

近期永辉超市多位重要股东实施减持。11月7日,公司副总裁罗雯霞减持股份套现49.89万元;今年7月,北京京东世纪贸易有限公司减持1.14亿股,套现逾6亿元,此后不再为公司持股5%以上股东。

股东减持背后是公司持续的财务压力。2025年第三季度,永辉超市营收124.86亿元,同比下滑25.55%;归母净亏损4.69亿元,同比扩大超过30%。截至三季度末,公司资产负债率达88.96%,流动性压力较为显著。


02

战略转型与门店改造

面对经营困境,永辉超市自2024年起启动战略调整,引入胖东来模式进行门店改造。这一转型与公司股权结构变化同步:2024年9月,名创优品斥资62.7亿元收购永辉29.4%股份,成为第一大股东。名创优品创始人叶国富出任改革领导小组组长,明确将胖东来模式作为公司转型方向。

084527wi6etcecficu0iei.jpeg

截至2025年9月,永辉全国450家门店中已有222家完成调改,占比近半。据永辉超市新任CEO王守诚介绍,调改门店客流平均增长80%,超过60%进入稳定期的门店盈利水平超过过去五年最高值

门店层面的具体变化包括:郑州瀚海北金店基层员工月薪从3500元提升至5000元,SKU从过万种精简至约6000种,生鲜占比提升至55%。北京旧宫店调改后客单价从98元提升至125元,生鲜损耗率从12%降至7%,毛利率提升3个百分点。


03

转型阵痛与挑战

转型过程中,永辉超市也面临诸多挑战。公司门店数量从巅峰时期的1057家缩减至目前的450家,两年内关闭约550家门店。据公司公告,今年三季度关闭104家超市产生损失6.12亿元,平均单店损失约600万元。

084527tf9zr8sztmywupyq.jpeg

现金流方面,2025年第三季度经营活动产生的现金流量净额由上年同期的8.36亿元转为-0.68亿元

胖东来模式的落地效果也引发一些讨论。部分消费者反映,调改后的门店“员工服务态度改善不明显,商品价格有所上调”。还有员工表示,调改后工作量增加,但实际收入变化有限。


04

未来发展路径

随着转型深入,永辉超市管理层完成新老交替。2025年10月,新任CEO王守诚在永辉首届新品发布会上亮相。现年34岁的王守诚于2017年以管培生身份加入永辉,后担任改革领导小组副组长,主导门店调改项目。

084527iahha3c2ttytc2y2.jpeg

永辉超市CEO王守诚解读永辉超市“人”的理念。

公司正在多领域寻求突破:

商品战略方面,推出“商品中心化”计划,目标与200个核心伙伴合作,打造100个亿元级单品;

业态创新方面,在福州试点“餐饮+零售”融合店新模式;

线上业务成为重点提升领域,前三季度线上收入占比18.33%,相比以往有所回落。

业内分析认为,永辉超市有望在2026-2027年逐步走出改革深水区,待存量门店调改完成后或将实现减亏,预计2027年开始释放利润。

从曾经的“生鲜超市第一股”到如今的全面转型,永辉超市正经历着零售业变革的关键时期。正如胖东来创始人于东来所言:“做企业不是跑百米赛,而是跑马拉松。”永辉的转型之路仍在继续。

via闽商网纵横



看福清——服务全球福清人!
回复

使用道具 举报

全部回复(4)
半度微凉 | 来自福建
抓紧时间套现。
回复 收起回复
B Color Smilies
还可输入 个字符
2025-11-20 09:03:38 来自手机
看福清——服务全球福清人!
半度微凉 | 来自福建
董事长套现是什么情况啊?
回复 收起回复
B Color Smilies
还可输入 个字符
2025-11-21 21:09:59 来自手机
看福清——服务全球福清人!
清香百合花 | 来自山东
很多地方都关了
回复 收起回复
B Color Smilies
还可输入 个字符
2025-11-26 14:16:51 来自手机
看福清——服务全球福清人!
半度微凉 | 来自福建
大势已去无力回天了!
回复 收起回复
B Color Smilies
还可输入 个字符
2025-11-26 16:35:29 来自手机
看福清——服务全球福清人!
您需要登录后才可以回帖 登录 | 立即注册 |

手机访问|手机App|Archiver|手机版|小黑屋|关于我们

© 2025 FQLOOK.cn|国家高新技术企业|福清市互联网示范企业|福清市IP访问量前三企业

闽工商网备第350181100079485号|闽B2-20250200|闽公网安备35018102000007号 |闽ICP备07503243号

侵权举报:本页面所涉内容为用户发表并上传,相应的法律责任由用户自行承担;本网站仅提供存储服务;如存在侵权问题,请权利人与本网站联系删除!举报电话:0591-39010577(转8号按键)

GMT+8, 2025-12-6 20:22 , Processed in 0.068283 second(s), 16 queries , MemCache On. |Powered by Discuz! X3.4