服务热线:0591-39010577 / 85236228
快捷导航
  • 5

全国整体进入流感流行季,紧急提醒!

 
我脑子特别好使 发表于 2025-11-11 08:46:46 | 显示全部楼层 |阅读模式 | 来自福建
867 3

请登录查看大图。42+万用户选择下载看福清App享受全功能!

您需要 登录 才可以下载或查看,没有账号?立即注册 |

x

国家疾控局今天举行新闻发布会,介绍秋冬季急性呼吸道传染病防控。专家介绍,当前,全国整体进入流感流行季,流感活动水平明显上升,并总体呈现南方高于北方态势。中国疾病预防控制中心病毒病所研究员王大燕介绍,预计今年秋冬季我国流感疫情高峰可能出现在12月中下旬和1月初。


流感病毒预计是今冬明春我国呼吸道传染病主要病原体。除了流感,其他多种急性呼吸道病原体也会有传播的风险。急性呼吸道传染病多病原监测结果显示,当前急性呼吸道传染病疫情总体呈现上升趋势。流感病毒、鼻病毒、呼吸道合胞病毒是急性呼吸道感染的主要病原体。现阶段,检出的病原体均为已知常见病原体,没有发现未知病原体及其导致的新发传染病。


冬春季是急性呼吸道传染病的高发季节,公众要保持科学佩戴口罩、勤洗手、常通风等良好卫生习惯,当好自身健康第一责任人,及时就诊就医,遵医嘱科学安全用药。如身边出现呼吸道传染病患者,与其近距离接触时做好个人防护。此外,接种疫苗是预防传染病最有效、最经济的手段,随着流感活动水平上升,未接种流感疫苗的适龄人群应尽早接种。




今年流行毒株与去年不同
以甲型H3N2为主



首都医科大学附属北京佑安医院感染综合科主任医师李侗曾介绍,今年日本从10月份就开始进入流感季,比往年要早了一个多月。此外,英国、德国、意大利近期也发现流感病例开始明显增加。很多专家认为今年流感季可能会更早一些,另外感染人数会更多

从毒株类型上来说,今年报告的毒株主要是甲型H3N2,而去年是甲型H1N1,因此大众对今年流行的H3N2毒株的免疫力就会更低一些,需引起重视

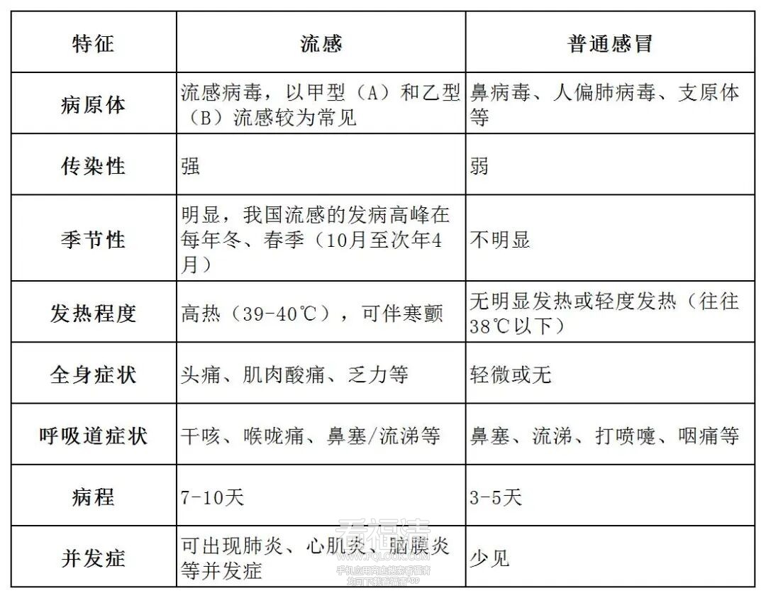
李侗曾介绍,临床上来看,甲型H1N1、甲型H3N2和乙型流感主要症状都是发热、咳嗽、咽痛,全身的酸痛、乏力和头痛都比较明显


084641vpnpanmaup0n3ubr.jpeg


普通感冒往往以鼻塞、流涕、打喷嚏等上呼吸道症状为主,全身症状轻微。如果出现突发高烧、全身酸痛乏力、头痛等症状,要高度警惕流感。



流感进入高发季

抓紧时间接种疫苗



接种流感疫苗是预防流感、减少重症最有效的手段。现在可供选择的疫苗有哪些?应该如何选择?

■ 什么时候接种?


为达到良好预防效果,流感疫苗推荐接种时间为9至11月,以保障在流行高峰前形成有效免疫屏障。若未及时接种,整个流行期内仍可接种。


■ 去年打过疫苗了,今年还需要重新打吗?


一般来说,接种流感疫苗2至4周后可产生具有保护水平的抗体,对抗原类似毒株的保护作用可维持6至8个月。并且,由于流感病毒变异快,每年流行的毒株都可能不同,因此,流感疫苗需要每年接种,以确保接种者获得针对当年流行毒株的最新保护


■ 这五类高危人群应及时接种疫苗

国家卫生健康委建议,所有6月龄以上且无接种禁忌的人群都需要每年接种流感疫苗。以下五类高危人群感染流感病毒后易发展为重型/危重型病例,应给予高度重视,提前接种疫苗,出现症状后及时进行流感病毒核酸检测及其他必要检查。

  • 年龄小于5岁的儿童(年龄小于2岁更易发生严重并发症);

  • 大于65岁的老年人

  • 肥胖者;

  • 妊娠及围产期妇女;

  • 伴有以下疾病及状况者:慢性呼吸系统疾病、心血管系统疾病(高血压除外)、肾病、肝病、血液系统疾病、神经系统及神经肌肉疾病、代谢及内分泌系统疾病、恶性肿瘤、免疫功能抑制等。


接种流感疫苗不但可以起到较好的自身预防效果,还能更好建立免疫屏障,预防流感在全人群中的传播。


■ “三价”“四价”流感疫苗有区别吗?


目前,我国可供接种的流感疫苗主要有三种类型:流感病毒灭活(裂解)疫苗(三价/四价,注射);流感病毒灭活(亚单位)疫苗(三价/四价,注射);流感病毒减毒活疫苗(三价,鼻喷)

疫苗的“价”指的是它能预防的病毒型别数量,四价比三价多覆盖一种乙型流感毒株。李侗曾介绍,虽然四价比三价多了一个保护,但实际上多出来的一价,最近四年全世界都没有发现该毒株。从效果上来说,三价和四价区别不大,建议接种点有哪种就打哪种,不要因为疫苗种类延误接种的时间



5岁以下儿童感染流感

需注意合并症




和成人相比,儿童感染流感病毒以后通常还会出现高热的情况,尤其是5岁以下的小朋友,容易出现其他的合并症,所以在预防和护理上要格外注意。

专家介绍,儿童是一个比较特殊的群体,特别是小于5岁的儿童,免疫系统还不太健全,对自我保护的意识比较薄弱,所以造成感染呼吸道疾病的比例比较高。特别是一些有着基础疾病的儿童,感染流感以后会出现重症的比例会比较高,而且治疗起来也会比较困难。

084641ep8s99cngok9xxpx.jpeg

专家建议,儿童感染流感初期可以居家密切观察,在护理上要保证充足的水分摄入,足够的营养和休息时间,居家最好的消毒方式是开窗通风。如果发现症状没有减轻,持续高热等要及时就医。


来源:央视新闻、中国新闻社


看福清——服务全球福清人!
回复

使用道具 举报

全部回复(3)
半度微凉 | 来自福建
防范于未然
回复 收起回复
B Color Smilies
还可输入 个字符
2025-11-11 22:00:12 来自手机
看福清——服务全球福清人!
清香百合花 | 来自山东
预防为主,防治结合。
回复 收起回复
B Color Smilies
还可输入 个字符
2025-11-13 13:20:52 来自手机
看福清——服务全球福清人!
半度微凉 | 来自福建

注意预防疾病
回复 收起回复
B Color Smilies
还可输入 个字符
2025-11-15 23:20:55 来自手机
看福清——服务全球福清人!
您需要登录后才可以回帖 登录 | 立即注册 |

手机访问|手机App|Archiver|手机版|小黑屋|关于我们

© 2025 FQLOOK.cn|国家高新技术企业|福清市互联网示范企业|福清市IP访问量前三企业

闽工商网备第350181100079485号|闽B2-20250200|闽公网安备35018102000007号 |闽ICP备07503243号

侵权举报:本页面所涉内容为用户发表并上传,相应的法律责任由用户自行承担;本网站仅提供存储服务;如存在侵权问题,请权利人与本网站联系删除!举报电话:0591-39010577(转8号按键)

GMT+8, 2025-12-7 08:54 , Processed in 0.075986 second(s), 15 queries , MemCache On. |Powered by Discuz! X3.4