服务热线:0591-39010577 / 85236228
快捷导航
  • 11

[楼市杂谈] 5.488亿!已有买家应价!福州泰禾广场将“易主”!

 
陈波123嗨 发表于 2024-11-27 09:23:52 | 显示全部楼层 |阅读模式 | 来自福建
5865 2

请登录查看大图。42+万用户选择下载看福清App享受全功能!

您需要 登录 才可以下载或查看,没有账号?立即注册 |

x

11月26日10时

备受关注的五四北泰禾广场

开启司法变卖程序

截止目前,已有1位竞买人

以底价54880.224万元应价

目前已进入24小时竞价倒计时

结果将于明日下午揭晓

092329vbb2w3rjrx0z3krb.png

092329clfemg5enylgpzdx.png

据业内消息

此前传闻厦门象屿集团计划接手

象屿福州商管公司日前也已成立

若不出意外

五四北泰禾广场商场将迎来“易主”

未来有望迎来新生

092330x5eovvnfdtuob9ne.png

据了解,今年5月

该标的物标价6.86亿元首次对外法拍

因无人报名出价,宣告流拍

今年6月,该标的物“打八折第二次法拍

起拍价从6.86亿下调至5.488亿

然而再次无人出价,宣告第二次流拍

今年11月26日

福建省福州市中级人民法院

决定将该标的物启动网络司法变卖

在60天变卖期间如有竞买人出价

则变卖自动进入到24小时竞价倒计时

希望此番如愿觅得买家

092329k2gftfjee8f28077.png

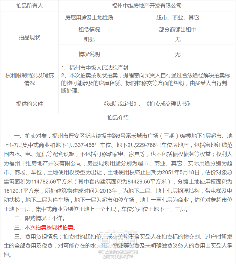
拍卖标的物包括

商场、超市、车位

具体如下


福州市晋安新店泰禾城市广场(三期)6#楼地下1层超市、地上1-7层集中式商业和地下1层337-456号车位、地下2层229-766号车位。估价对象总建筑面积为114782.59㎡

拍卖标的物包括宗地红线范围内水、电、通信等配套设施,不包括可移动家电、家具等,也不包括债权债务等权益。

092329w83ohfnfx8qehmk8.png

目前,上述资产已被

福州市中级人民法院查封

权利人为

福州中维房地产开发有限公司

092329ptusk6uzbgdvnknb.jpeg
092330uwn3bsb8zl11flyq.jpeg
092330ohc63c3iczohbz0o.jpeg
092330fhuhj9hgieyuy3d2.jpeg
092330m6ggip8mzd9vddew.jpeg
092330omwqnapnjonaqyw0.jpeg

图源:阿里法拍平台


象屿接盘五四北泰禾已有传闻

厦门“国家队”出手如何盘活引关注

稍早前,福州商业界就传出

五四北泰禾广场已成功转让的消息

据业内透露,初步合作意向协议

或于今年9月左右达成

网传接盘的是厦门象屿集团

项目后续或由象屿旗下商管公司运营

092331tzh7949z9r4klpte.png

092331c9gqt422e559qz2t.png

蓝房君注意到,就在今年10月31日

福州象屿商业管理有限责任公司

在晋安区注册成立

该公司是由象屿产业发展集团

与综合金融服务平台象屿金象集团共同注资

经营范围包含商业综合体管理服务

企业管理及供应链管理服务等

象屿商管作为一家城市更新运营服务商

目前在厦门运营有

后江in象街区、城屿悦酒店、东坪山项目

及哈尔滨合作的城屿in象商业融合体

092332d49pkk8nsp599t9e.png

资料显示

象屿集团是厦门市属国有企业

成立于1995年,业务领域涵盖

大宗商品供应链、城市开发运营、

综合金融服务、港口航运等

是一家大型综合性投资控股集团

象屿目前在福州地产板块多为合作开发

包括象屿阳光城·登云湖、象屿金地·世界江湾

象屿国贸·星璟原、象屿美的·公园天下

092332q2f2iooqsqfpoiwo.png

与象屿地产板块不同

此番象屿商管公司为首次挺进福州

未来如何盘活五四北泰禾广场

也引发不少网友讨论

蓝房君后续也将持续关注最新动态


五四北泰禾广场

曾经是福州城北商业明珠

据了解,五四北泰禾广场

于2013年9月26日开业

是福州五四北片区

最具代表性的大型商业综合体

也是泰禾福州地区首个商业广场

092332kguhbtmxogzubbop.png

项目占地92.3亩,总投资30亿元

总建筑面积约30万方

其中购物中心建面约12万方

拥有停车位超1500个

092332oscvcuvvstsiti2c.png

近年来五四北泰禾广场

已经肉眼可见地冷清了

以往的红火热闹之景早已不再

再加上泰禾集团

自2020年起深陷流动性危机

名下不动产也陆续上架法拍

092332lygd5kwey88k2ykg.jpeg

除了商场部分以外

目前在京东法拍平台上

五四北泰禾广场另外336个地下车位

标价逾1790万同样进入司法变卖程序

目前正在进行中,尚未有人应价

092332ce5ol5pd1f80lefj.png

目前泰禾福州地区大型商场中

除了五四北泰禾广场外

去年9月,东二环泰禾广场也上架法拍

标的物合计起拍逾29亿

不过因无人出价而流拍

扩展阅读:

再降逾1亿!五四北泰禾广场打8折重新“上架”...

标价逾29亿!东二环泰禾广场及车位“上架”拍卖

蓝房网整理


看福清——服务全球福清人!
回复

使用道具 举报

全部回复(2)
半度微凉 | 来自福建
大佬真有钱
回复 收起回复
B Color Smilies
还可输入 个字符
2024-11-27 18:10:39 来自手机
看福清——服务全球福清人!
清香百合花 | 来自山东
只要不是倭贼搞的!!
回复 收起回复
B Color Smilies
还可输入 个字符
2024-11-28 07:27:41 来自手机
看福清——服务全球福清人!
您需要登录后才可以回帖 登录 | 立即注册 |

手机访问|手机App|Archiver|手机版|小黑屋|关于我们

© 2025 FQLOOK.cn|国家高新技术企业|福清市互联网示范企业|福清市IP访问量前三企业

闽工商网备第350181100079485号|闽B2-20250200|闽公网安备35018102000007号 |闽ICP备07503243号

侵权举报:本页面所涉内容为用户发表并上传,相应的法律责任由用户自行承担;本网站仅提供存储服务;如存在侵权问题,请权利人与本网站联系删除!举报电话:0591-39010577(转8号按键)

GMT+8, 2025-12-6 22:45 , Processed in 0.075014 second(s), 17 queries , MemCache On. |Powered by Discuz! X3.4