服务热线:0591-39010577 / 85236228
快捷导航
  • 13

[地块信息] 福清音西街道一片区房屋征收补偿方案公示!

 
大姐姐 发表于 2023-12-14 09:52:40 | 显示全部楼层 |阅读模式 | 来自福建
21055 3

请登录查看大图。42+万用户选择下载看福清App享受全功能!

您需要 登录 才可以下载或查看,没有账号?立即注册 |

x

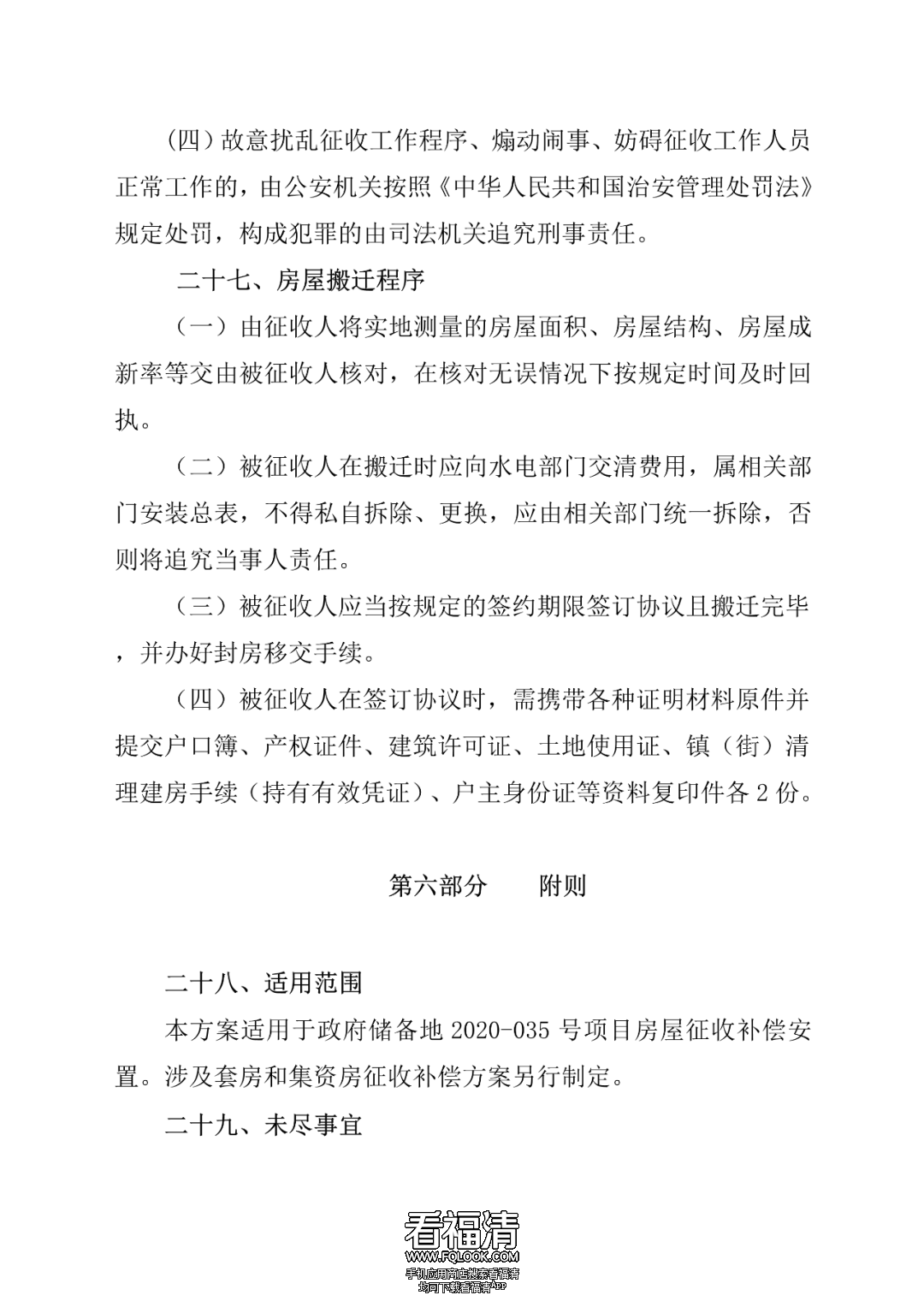
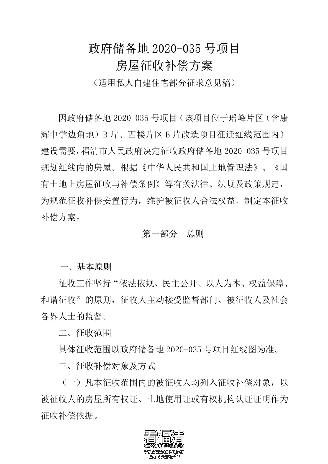
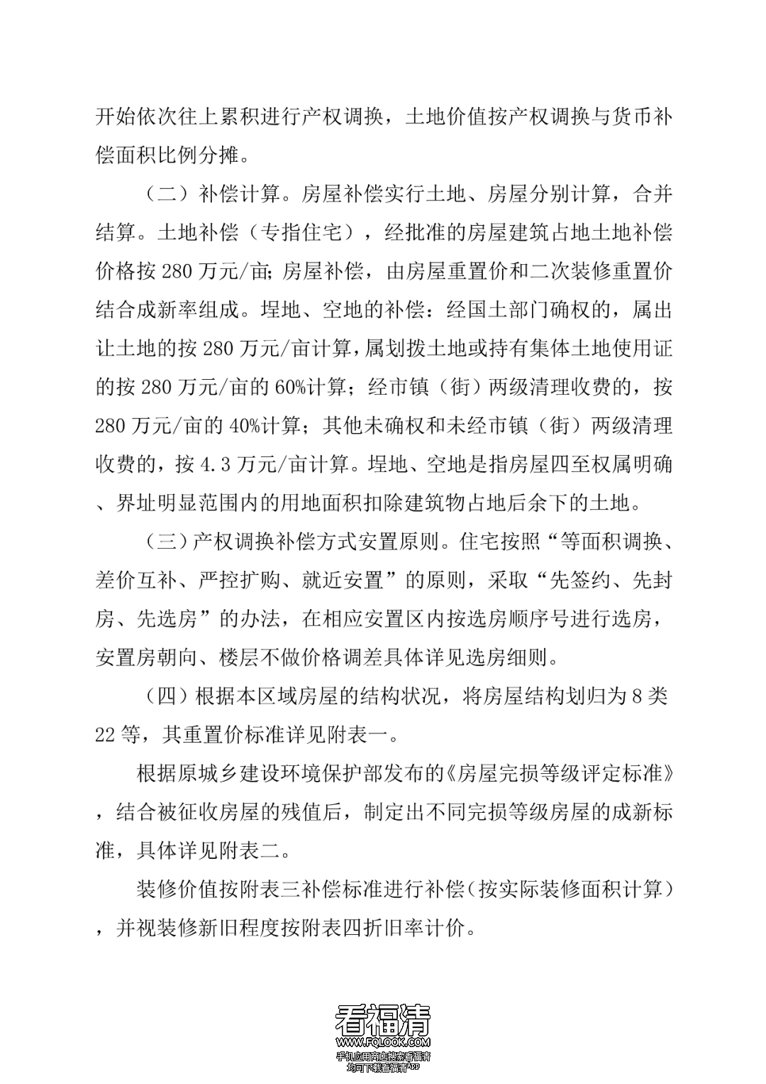
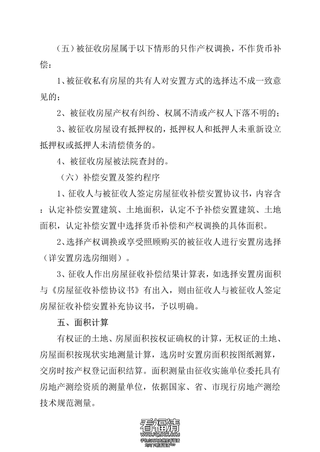
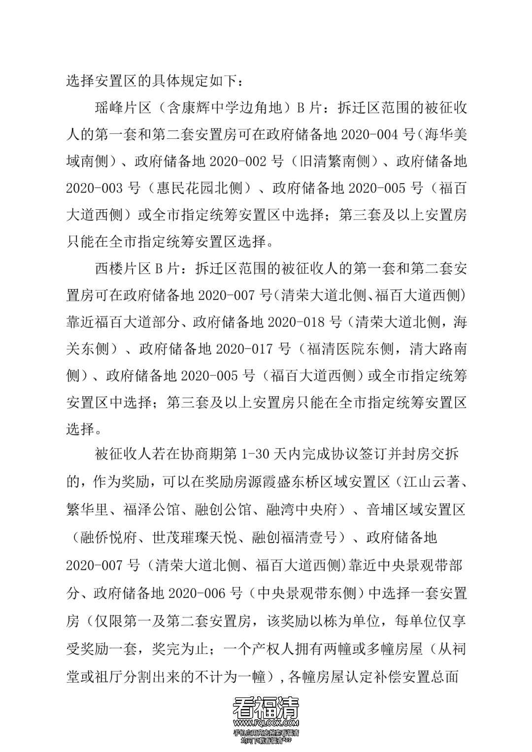
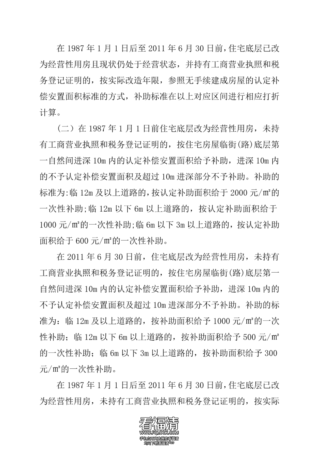
近日,福清市人民政府发布了“政府储备地2020-035号项目集体土地上房屋征收补偿方案”的公告,该项目位于瑶峰片区(含康辉中学边角地)B片、西楼片区B片改造项目征迁红线内。


095226tyy8qgw36gqlyg8d.jpeg



福清市人民政府关于发布

政府储备地2020-035号项目

集体土地上房屋征收补偿方案的公告

095226x7dkgtotfzknoooo.png


因政府储备地2020-035号项目建设需要,福清市委、市政府决定对政府储备地2020-035号项目规划红线内的土地进行征收。


根据《中华人民共和国土地管理法》等有关法律、法规及政策规定,市政府已发布了征地预公告(融预征公告〔2023〕159号)及拟征地补偿安置方案公告(融拟征补偿公告〔2023〕165号)。


该项目位于瑶峰片区(含康辉中学边角地)B片、西楼片区B片改造项目征迁红线内,现将经研究制定该征地范围涉及的房屋征收补偿方案予以公告实施。


征求意见期限自本方案公布之日起一个月,被征收人可在该期限内以书面形式将反馈意见提交给房屋征收实施单位(福清市人民政府音西街道办事处,联系电话:85162116),并附带本人身份证明和房屋权属证明原件、复印件各一份。


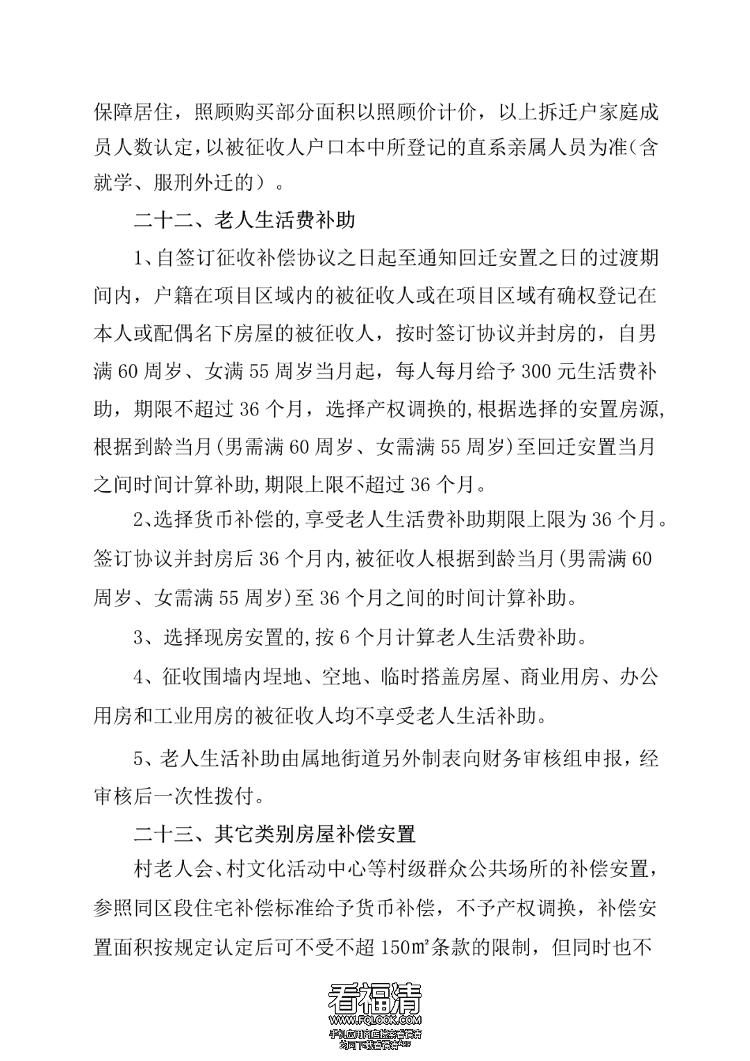
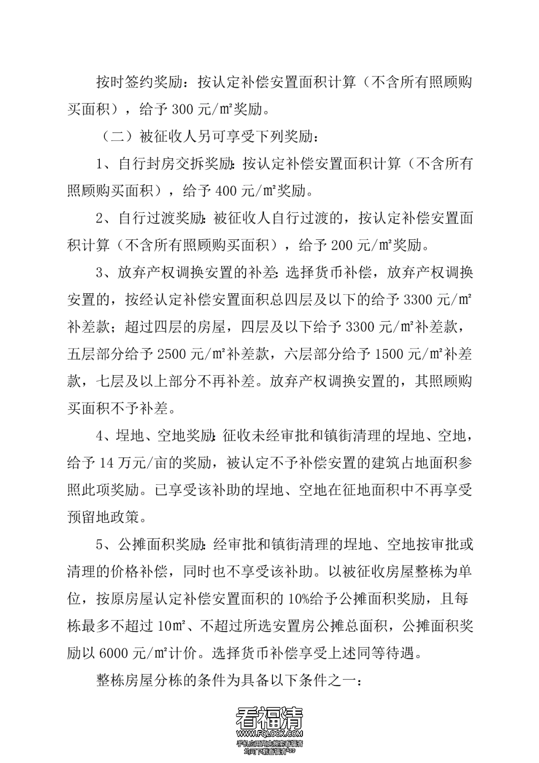
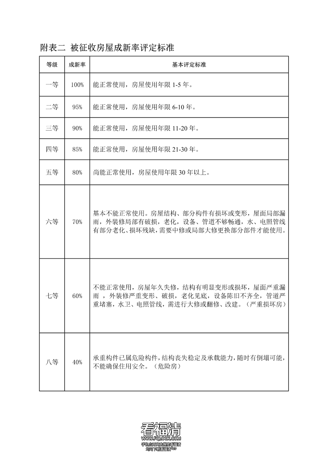
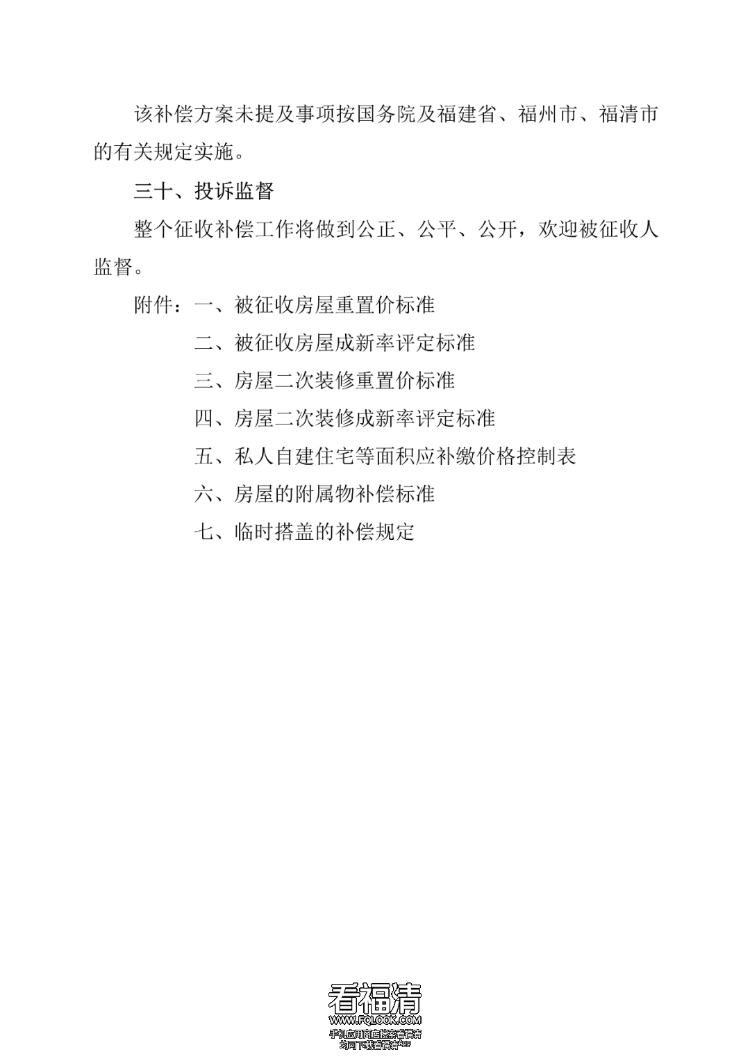
附:政府储备地2020-035号项目房屋征收补偿方案(适用私人自建住宅部分征求意见稿)


福清市人民政府
2023年11月16日





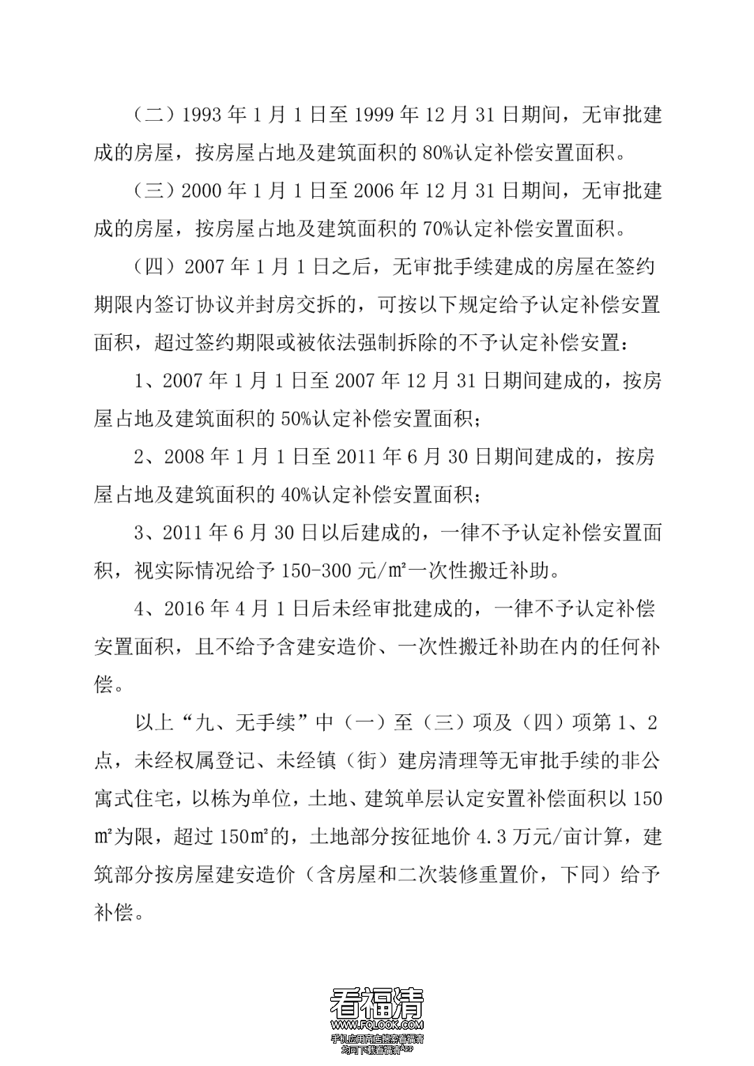
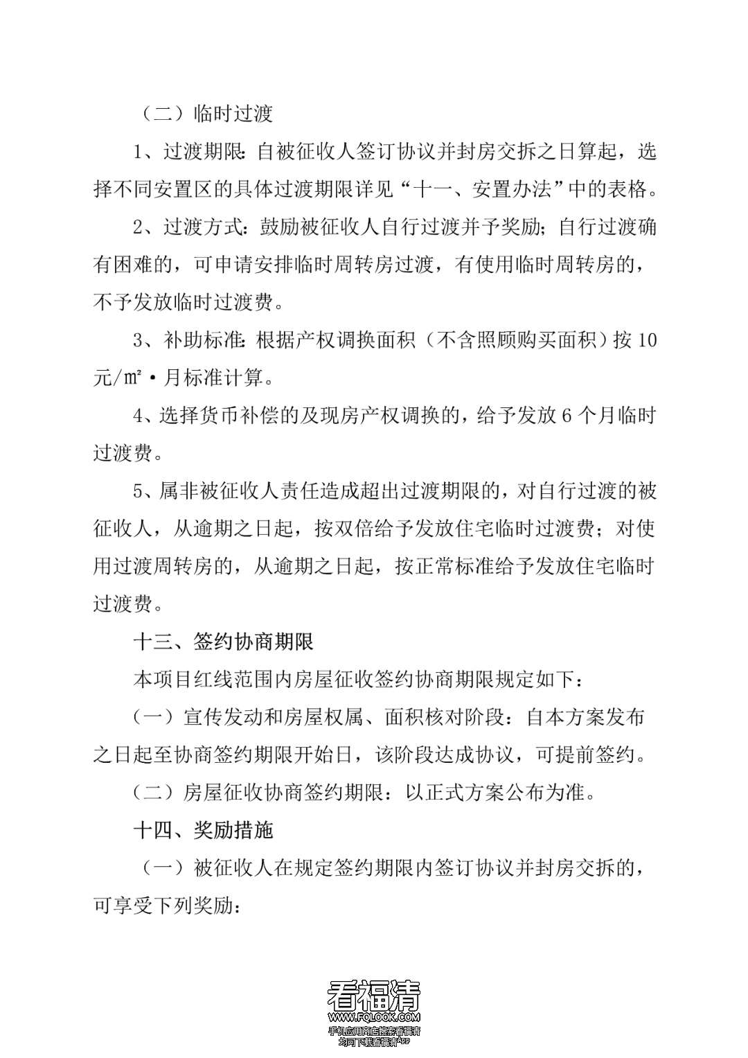
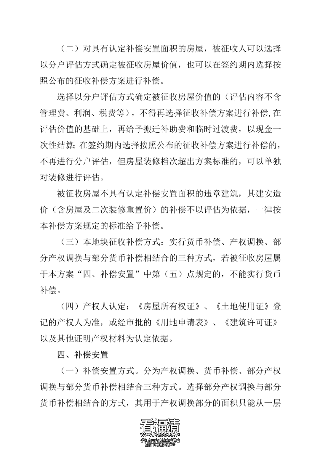
政府储备地2020-035号项目

房屋征收补偿方案

(适用私人自建住宅部分征求意见稿)


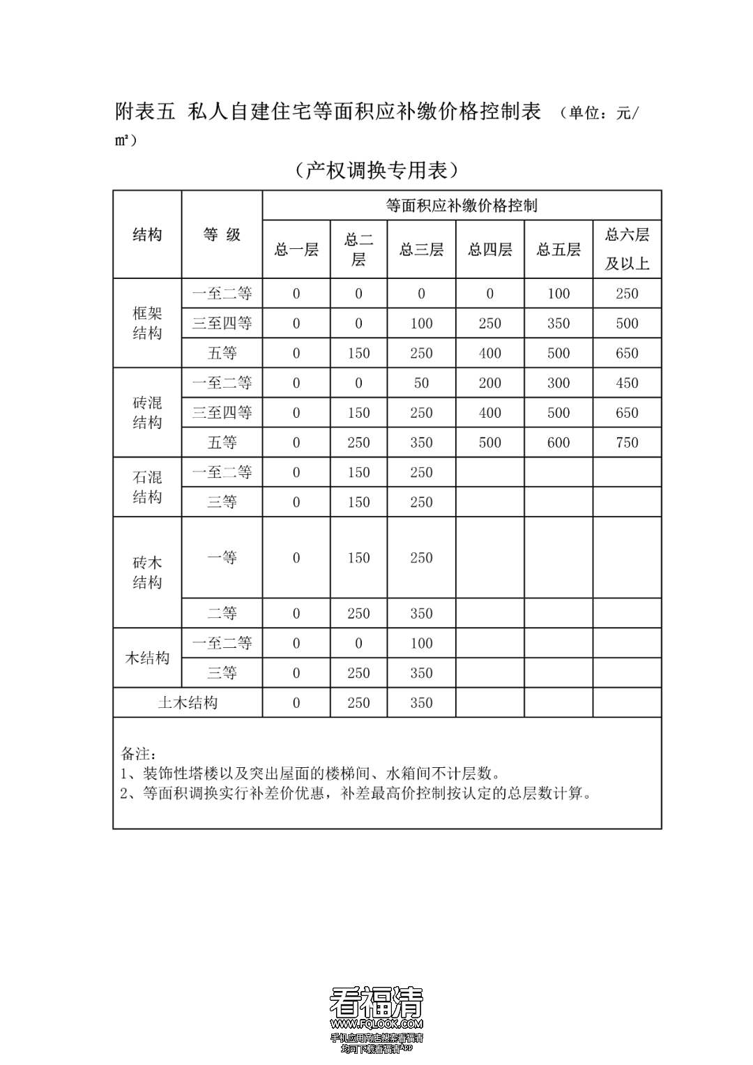
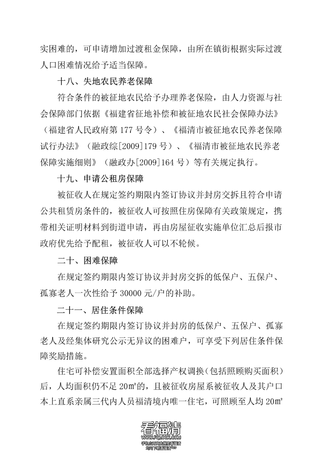
图片

上下滑动阅览

095226s47vz64zr1kuu6sj.png

095226mjub8fu42zn8844t.png

095226vcvhxwhvowwvovwd.png

095227egqyxaisa2qtysih.png

095227rumgg3fixssxfvms.png

095227zklu0tkb3p3tlp7f.png

095227d9jsz9ddv0lfjl0d.png

095227oircxygvrxxj9xww.png

095227ba4fth4anztt9aoa.png

095227nf3l2hgbbwlvaqwl.png

095228e8xq8d88886jp8vn.png

095228siirmuxio49mmsot.png

095228ez4py8o4ojp6jvz4.png

095228alofcvo31xxlqoz1.png

095228b4de9fdtkq4et9k0.png

095229suj6vvqsmvzs1ucz.png

095229waa6uwqxaxuuaplw.png

095229q0bkckaw0oznhb11.png

095229ncecczjkkaftzpfq.png

095229q6wflwg0fltjwphh.png

095229vggwlb5zfe1fc17v.png

095229pnan8qnvvyiakna7.png

095229c7jjfsiube7kkiue.png

095230jiipcnbguo1eabwp.png

095230ld2dsvl1z6ads2zk.png

095230p0s8fe1u2n8x9f08.png

095230nttgt5xxbj3jbbgt.png

095231b8g8yau887uurg78.png

095231ncq5ygy9u8y0u8y4.png

095231b9q3kaf72ilwbl2f.png

095231amopuuyuouols6df.png

095231q1ajozowd6e8gdkx.png

095231r989p3yyrzllas32.png

095231l33ftpd3wsrrdfd0.png

095231qqr3x300bjmnvppg.png




看福清——服务全球福清人!
回复

使用道具 举报

全部回复(3)
枫…… | 来自福建
都拆了好几年了
回复 收起回复
B Color Smilies
还可输入 个字符
2023-12-14 10:32:45 来自手机
看福清——服务全球福清人!
福清融强贺医生 | 来自福建
集中精力发展经济
回复 收起回复
B Color Smilies
还可输入 个字符
2023-12-14 13:39:00 来自手机
看福清——服务全球福清人!
大洋芋 | 来自广西
都拆了好几年了
回复 收起回复
B Color Smilies
还可输入 个字符
2023-12-16 09:07:18 来自手机
看福清——服务全球福清人!
您需要登录后才可以回帖 登录 | 立即注册 |

手机访问|手机App|Archiver|手机版|小黑屋|关于我们

© 2025 FQLOOK.cn|国家高新技术企业|福清市互联网示范企业|福清市IP访问量前三企业

闽工商网备第350181100079485号|闽B2-20250200|闽公网安备35018102000007号 |闽ICP备07503243号

侵权举报:本页面所涉内容为用户发表并上传,相应的法律责任由用户自行承担;本网站仅提供存储服务;如存在侵权问题,请权利人与本网站联系删除!举报电话:0591-39010577(转8号按键)

GMT+8, 2025-12-7 07:32 , Processed in 0.100194 second(s), 18 queries , MemCache On. |Powered by Discuz! X3.4