服务热线:0591-39010577 / 85236228
快捷导航
  • 1

[曝光台] 2022年4月福清市市场监督管理局食品药品行政处罚信息公开

顾辞 发表于 2022-6-13 15:42:08 | 显示全部楼层 |阅读模式 | 来自福建
2844 0

请登录查看大图。42+万用户选择下载看福清App享受全功能!

您需要 登录 才可以下载或查看,没有账号?立即注册 |

x
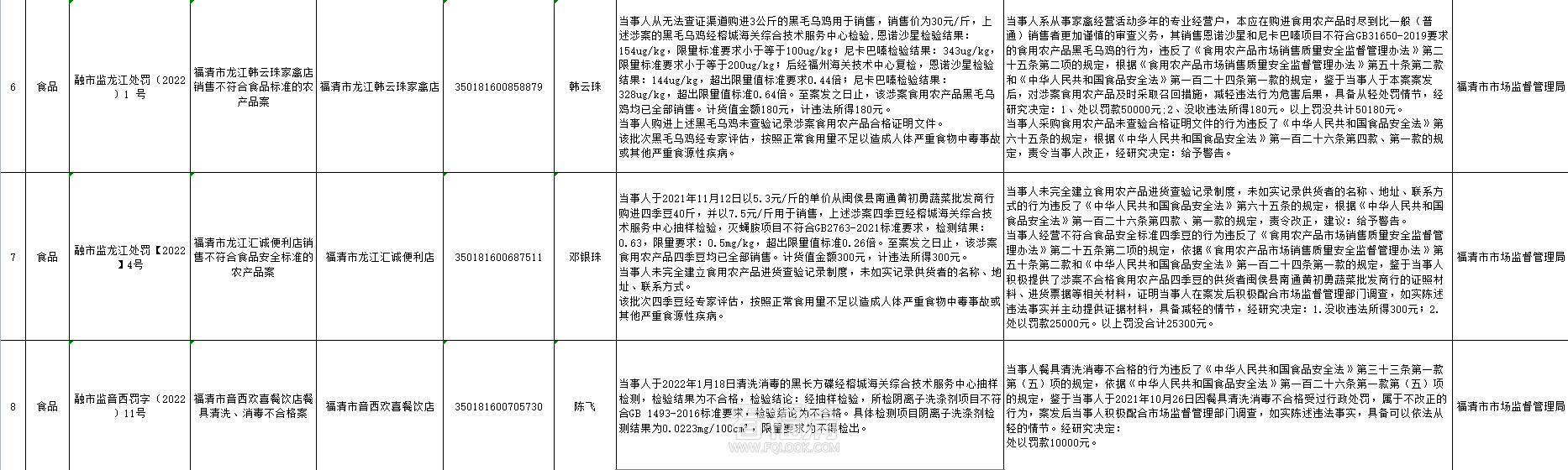
2022年4月福清市市场监督管理局食品药品行政处罚信息公开表(共8件)
Q}6][DNBO5MJYMZ@D@3O$RW.png
SUETVPI](N7P3}6GIG`O]3T.png
看福清——服务全球福清人!
回复

使用道具 举报

全部回复(0)
您需要登录后才可以回帖 登录 | 立即注册 |

手机访问|手机App|Archiver|手机版|小黑屋|关于我们

© 2025 FQLOOK.cn|国家高新技术企业|福清市互联网示范企业|福清市IP访问量前三企业

闽工商网备第350181100079485号|闽B2-20250200|闽公网安备35018102000007号 |闽ICP备07503243号

侵权举报:本页面所涉内容为用户发表并上传,相应的法律责任由用户自行承担;本网站仅提供存储服务;如存在侵权问题,请权利人与本网站联系删除!举报电话:0591-39010577(转8号按键)

GMT+8, 2025-12-7 13:35 , Processed in 0.062523 second(s), 16 queries , MemCache On. |Powered by Discuz! X3.4