2023年春运自1月7日开始,2月15日结束,为期40天。其中,1月21日(除夕)至1月27日(正月初六)为春节假期,共7天。

春节长假期间七座(含)以下小型客车高速公路免费通行,并且入口不用取卡,ETC通道同样免费,免收通行费时间以车辆驶离高速公路出口收费车道的时间为准。

平 安 春 运
为保障春运期间辖区道路交通安全畅通,共同创造安全、畅通、有序的道路交通环境,福清交警对春运期间辖区易拥堵路段、易发生交通事故路段进行公布,提醒广大交通参与者合理选择出行时间、出行路线和出行方式,主动防范交通事故和疫情风险,做到安全文明驾驶、平安出行。
交通预测
福建省内高速情况
受疫情影响,部分企业和多数学校提前放假,节前总体呈分散出行,春运启动第一周,全省高速流量将持续上升,预计在1月16日达到节前小高峰。

春节假期中后期,全省高速公路流量特别是中心城市周边可能持续高位运行;1月26日至1月27日(初五、初六),以及2月4日至5日(元宵节),可能迎来两波次返程高峰。

全省主要高速公路易拥堵缓行路段(18个)

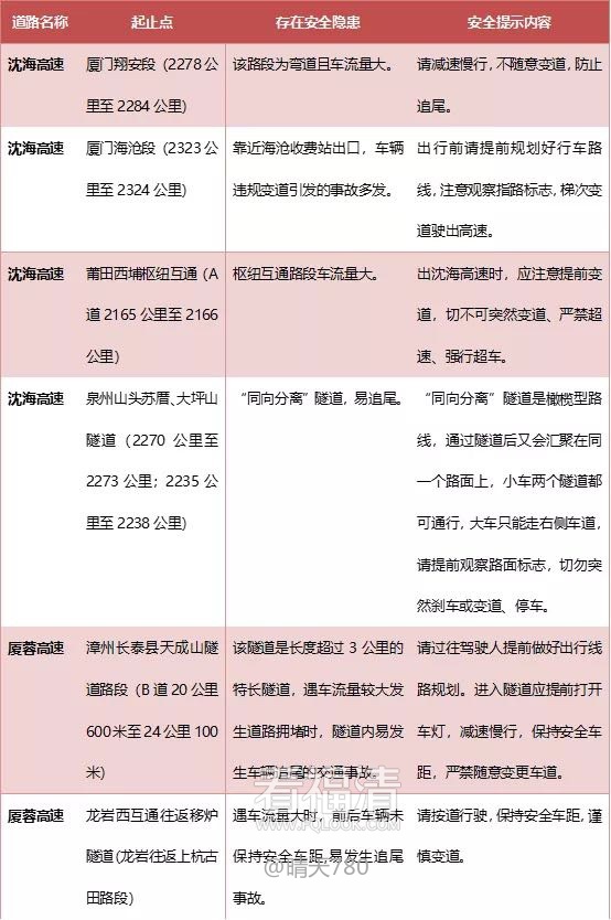
全省高速公路危险和事故易发点段(16个)

全省高速公路管制路段

全省高速公路团雾路段(24处)

福清交通拥堵预测
1.宏路高速路口1月20日与1月27日进城高峰16:00-19:00,1月21日出城高峰8:30-11:00,因此预测车流会在清繁大道、福政路等道路汇入高速路口形成三股出行高峰。提醒大家错峰出行。
2.观音埔大桥1月20日至1月27日的晚高峰17:30-20:00,是市民朋友集中出行的时间段,若遇拥堵情况,建议大家多通过大埔大桥—清繁大道
3.利桥古街周边路段1月21日至1月27日9:00-11:00、15:00-20:30,是旅客游玩集中时段,可能会导致东门街、小桥街、南门桥、江滨路等路段车流量增大,易发拥堵。建议大家绿色出行,自驾出行若遇拥堵情况,请按交警现场指挥通行。
4.石竹山景区路段1月21日至1月27日9:00-11:00、14:30-17:30,是旅客游玩集中时段,可能会导致石竹山景区周边石竹路、清昌大道、104国道等路段车流量增大,易发拥堵。建议大家绿色出行,自驾出行若遇拥堵情况,请按交警现场指挥通行。
5.龙江路永鸿野生动物园路段1月21日至1月27日9:00-11:00、14:30-17:30,是进出园的高峰时段,可能会导致龙江路安民村路段易发拥堵。若遇拥堵情况,请按交警现场指挥通行。
6.灵石国家森林公园路段1月21日至1月27日9:00-11:00、14:30-17:30,是旅客游玩集中时段,可能会导致534国道东张镇三星村路段车流量增大,易发生拥堵。若遇拥堵情况,请按交警现场指挥通行。
7.商圈周边清昌、福和万达商圈周边日常车流量就比较大,在春节期间,预计每天晚高峰17:30-20:00在清昌大道福百路口至福人路口、福和路、清宏路、清展路、清涛街等道路会出现不同程度的拥堵。
1、清盛大道与福百路交叉口
03、城头镇:G228国道海口至城头镇区路段04、江镜镇:吴塘村临江中心小学路段05、海口镇:永鸿动物园至融翰教建材路段06、东张镇:G534国道濑底到一都路段09、镜洋镇:沈海高速镜洋互通收费站出口至福清市的连接线与波兰村郑桥头自然村的村道十字交叉口16、江阴镇:新江公路与高港大道交叉口17、沙埔镇:高牛路江夏路段1、春节前后是返乡出行高峰期,春节期间自驾长短途出行多,出行前应保证良好休息,途中保持注意力集中,注意观察道路情况,请勿疲劳驾驶、超速行驶、超员驾驶。2、春运(含春节)期间,出行前要了解路况和天气信息,合理规划形成,并及时关注路况信息最新交通资讯,提前准备好身份证等有效证件。自驾出行要守法驾驶、文明礼让,注意保持安全车速和安全车距,不超速行驶、不随意变更车道、不占用应急车道。3、超员会导致车身负荷加大,车辆制动性能降低,大大增加了交通事故的发生率。因此驾车出行请千万不要超员载客,请广大交通参与者自觉抵制乘坐超员车辆。4、农村地区民俗活动多,请牢记:农用车辆、货车车厢不载人,驾驶摩托车“有牌证、戴头盔、限两人、靠右行”。5、饮酒会导致人的视线模糊、判断失准、运动机能下降、反应迟钝、行动迟缓。交警提示,节日期间走亲访友、宴饮聚会时,请您时刻牢记:开车莫饮酒,酒后莫开车!6、驾驶车辆在农村山区道路行驶时应控制车速,避免强行超车、强行会车,切勿在山区道路驻车观景、随意停放车辆。7、安全带=生命带!正确使用安全带可以将交通事故伤亡风险降低40%以上,无论是驾车还是乘车,一定要系好安全带。8、广大行人在横过道路时要走人行横道,在没有人行横道的道路上,要注意瞭望,在确保安全的情况下再通行,共同创造良好的道路交通环境。9、进入冬季,冷空气活动频繁,霜冻、降雨等恶劣天气多发,雨天时路面湿滑,驾车时请降低车速,谨慎驾驶,避免紧急制动,紧急转向,以防车辆侧滑发生危险。10、如遇恶劣天气,应及时开启示廊灯和雾灯等,适当增大跟车距离,保持安全车速,注意观察道路情况。发生交通事故后,请立即开启双闪灯,放置三角警告标志,将人员转移到路旁安全地带,并及时拨打报警电话。