服务热线:0591-39010577 / 85236228
快捷导航
  • 5

[楼市杂谈] 闽系一知名房企,拟以16.25亿转让方案清偿38.5亿债务!

 
★爱似流星★ 发表于 3 天前 | 显示全部楼层 |阅读模式 | 来自福建
2088 2

请登录查看大图。42+万用户选择下载看福清App享受全功能!

您需要 登录 才可以下载或查看,没有账号?立即注册 |

x

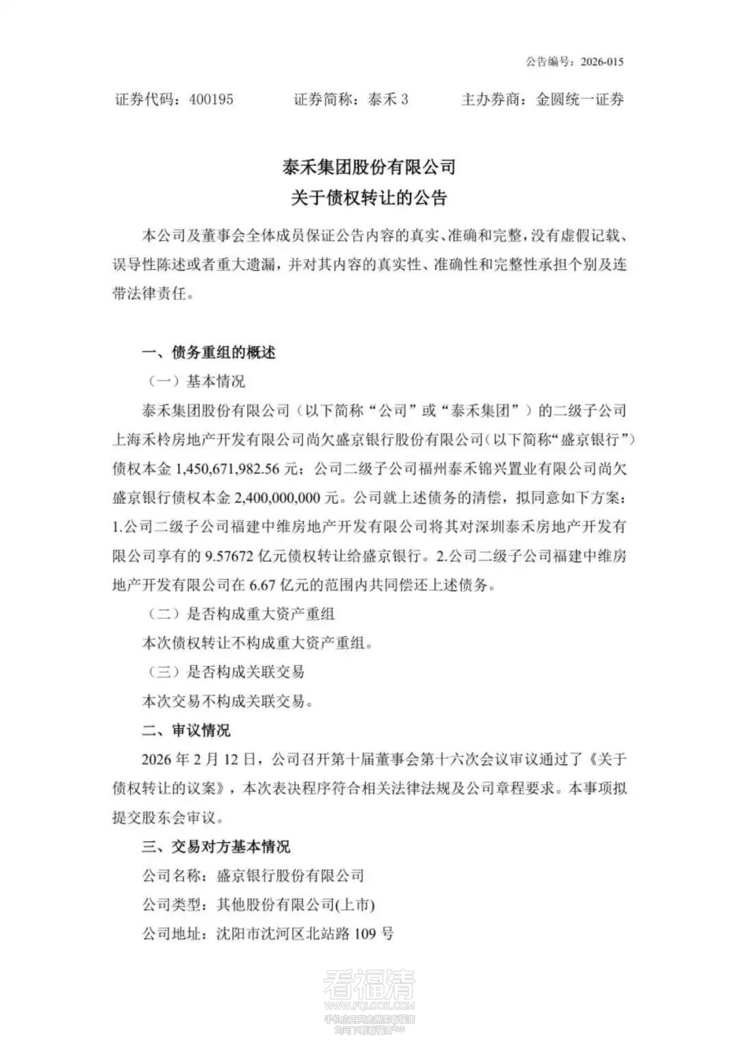
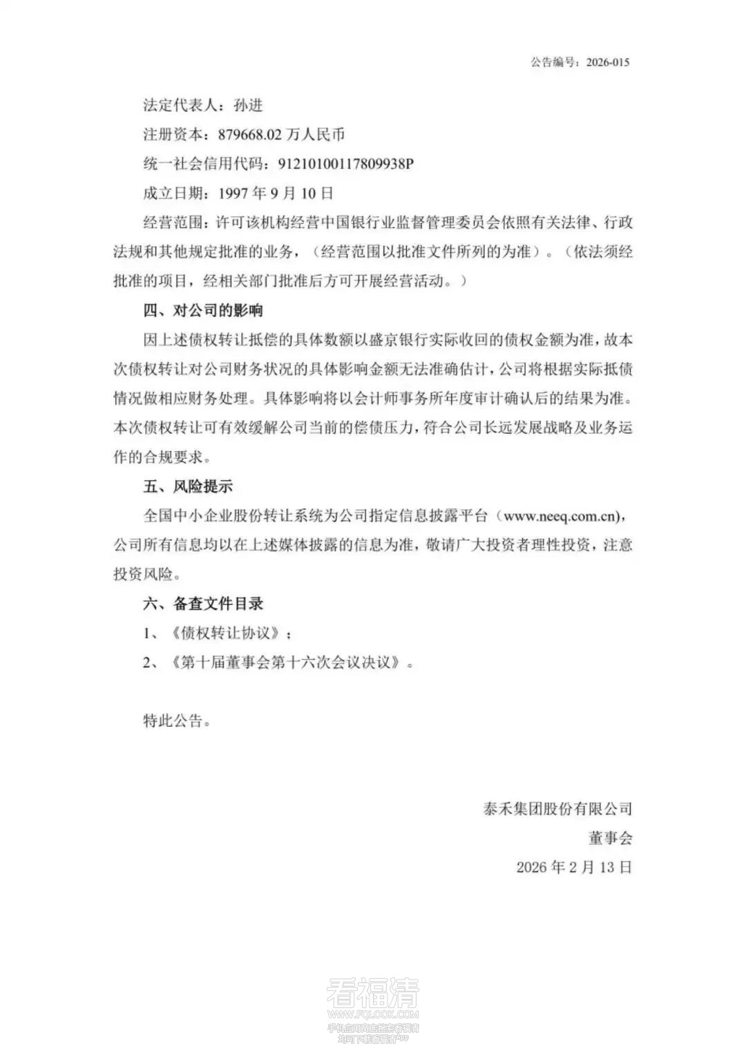
2月25日,泰禾集团发布一则债权转让的公告,披露其二级子公司债务清偿方案。内容显示,泰禾集团二级子公司上海禾柃房地产尚欠盛京银行债权本金14.5亿;二级子公司福州泰禾锦兴置业尚欠盛京银行债权本金24亿

两家子公司一共欠盛京银行本金38.5亿元。

092013z6yuiudkn4ynp6yd.jpeg
092013y11ufiu7gulz777h.jpeg
上下滑动查看

就上述债务的清偿,泰禾集团拟同意如下方案:二级子公司福建中维房地产将其对深圳泰禾房地产享有的9.58亿元债权转让给盛京银行;二级子公司福建中维房地产6.67亿元的范围内共同偿还上述债务

上述金额合计约16.25亿。

泰禾集团表示,因上述债权转让抵偿的具体数额以盛京银行实际收回的债权金额为准,故本次债权转让对公司财务状况的具体影响金额无法准确估计,公司将根据实际抵债情况做相应财务处理。本次债权转让可有效缓解公司当前的偿债压力符合公司长远发展战略及业务运作的合规要求。

根据2月5日泰禾集团披露的信息,截至去年12月31日,泰禾集团及其并表公司逾期的有息总负债本金余额716.79亿元,其中非标债务已渝期货款本金余额500.26亿元,境内公司债本金余额104.16亿元,境外美元债本金余额112.37亿元。

via福州房产


看福清——服务全球福清人!
回复

使用道具 举报

全部回复(2)
半度微凉 | 来自福建
大势已去无力回天
回复 收起回复
B Color Smilies
还可输入 个字符
3 天前 来自手机
看福清——服务全球福清人!
半度微凉 | 来自福建
破产了
回复 收起回复
B Color Smilies
还可输入 个字符
前天 17:43 来自手机
看福清——服务全球福清人!
您需要登录后才可以回帖 登录 | 立即注册 |

手机访问|手机App|Archiver|手机版|小黑屋|关于我们

© 2026 FQLOOK.cn|国家高新技术企业|福清市互联网示范企业|福清市IP访问量前三企业 |网站地图

闽工商网备第350181100079485号|闽B2-20250200|闽公网安备35018102000007号 |闽ICP备07503243号

侵权举报:本页面所涉内容为用户发表并上传,相应的法律责任由用户自行承担;本网站仅提供存储服务;如存在侵权问题,请权利人与本网站联系删除!举报电话:0591-39010577(转8号按键)

GMT+8, 2026-3-5 07:25 , Processed in 0.061324 second(s), 15 queries , MemCache On. |Powered by Discuz! X3.4