服务热线:0591-39010577 / 85236228
快捷导航
  • 1

[政策参考] 福清市人民政府办公室印发一则新通知

爱吃橙 发表于 2021-11-18 10:15:07 | 显示全部楼层 |阅读模式 | 来自福建
8463 1

请登录查看大图。42+万用户选择下载看福清App享受全功能!

您需要 登录 才可以下载或查看,没有账号?立即注册 |

x

福清市人民政府办公室印发关于进一步完善保留建筑征收、保护、利用贯彻意见的通知

各镇(街)人民政府(办事处),市直各有关单位:

  《关于进一步完善保留建筑征收、保护、利用的贯彻意见》已经市十七届政府第174次常务会议研究同意,现印发给你们,请认真贯彻执行。

  福清市人民政府办公室

  2021年11月11日

  关于进一步完善保留建筑

  征收、保护、利用的贯彻意见

  根据《福州市人民政府办公厅关于进一步完善保留建筑征收保护利用的意见》(榕政办〔2021〕41号)、《福清市人民政府办公室印发关于加强历史文化名城名镇名村传统村落和文物建筑历史建筑传统风貌建筑以及古树名木保护利用九条措施的通知》(融政办〔2021〕30号)等文件精神,为进一步明确不可移动文物、历史建筑、传统风貌建筑、历史建筑普查成果等有保护价值的保留建筑在征收、管护、修缮、运营等不同阶段的职责分工、工作时限和具体措施,提出我市如下贯彻意见:

  一、开展普查甄别,夯实前期工作

  在实施旧城更新改造、组织项目建设和开展征地拆迁前,应根据《福清市人民政府办公室印发关于加强历史文化名城名镇名村传统村落和文物建筑历史建筑传统风貌建筑以及古树名木保护利用九条措施的通知》(融政办〔2021〕30号)要求,组织对改造或建设区域内50年以上的建筑进行再普查再甄别工作,镇(街)委托编制历史文化资源评估意见或报告(以下简称《评估报告》),提出文化遗产和风貌保护措施,明确地块内保留建筑名单和保护处置措施(原址保护、迁移保护、构件保护等)。《评估报告》由镇(街)提交市住建局,市住建局在7个工作日内组织评审论证,评审论证通过后作为我市做出房屋征收决定的要件之一。对于改造面积大于1公顷或涉及5栋以上具有保护价值建筑的项目,《评估报告》由镇(街)根据评审意见修订后报经市政府同意,并报福州市名城委和文物局、省住建厅和省文物局备案。

  二、落实保护要求,严密组织实施

  (一)在进场拆旧前,由镇(街)牵头拆旧单位逐一核对《评估报告》所涉及到建筑并拍摄影像资料,同时根据每处保留建筑的保存状况制定防护方案,确保保留建筑在拆除周边建筑时不受影响。

  (二)拆旧实施阶段,镇(街)应对保留建筑按照防护方案落实防护措施,同时落实防火、防盗措施,防止保留建筑毁坏及传统构配件被拆、被盗和火灾事故的发生。对面临倒塌危险的保留建筑,乡镇部分由辖区镇委托有资质的施工单位,城区部分由辖区街道委托市文投公司作为代业主在1个月内开展应急抢修加固,相关费用列入征收成本。

  (三)对于《评估报告》中确定只保留有价值构件的建筑,由镇(街)会同市文投公司组织施工单位制定构件拆卸方案,拆除施工单位严格按照拆除方案要求进行拆除,确保旧构件的完整性和安全性,拆卸后的价值构件由市文投公司做好回收再利用,相关费用列入征收成本。

  三、规范移交程序,明确时限要求

  (一)随地块出让或划拨的保留建筑征收完成后。若土地使用权人已确定,则由镇(街)牵头组织征收业主单位土地使用权人在1个月内完成移交,市住建局对移交过程进行监督指导;若涉及不可移动文物,市文体旅局负责监督指导。若土地使用权人未确定,征收业主单位应在1个月内按现状进行接收,对于现状较差的建筑,乡镇部分由辖区镇委托有资质的施工单位,城区部分由辖区街道委托市文投公司作为代业主开展抢险加固,确保建筑不塌、不漏、不倒。保留建筑交付土地使用权人前,镇(街)和接收保留建筑的征收业主单位应做好日常管护工作,相关费用列入地块征收成本。位于划拨教育、文化、医疗等用地内的保留建筑原则上随地块一并划拨,由土地权属单位负责修缮并管理使用。

  (二)已征收的不随地块出让或划拨的原址保留建筑产权划归至国资中心,由市国资中心委托市平台公司实施修缮、管理、运营。不随地块出让或划拨的原址保留建筑在地块征收完成后,镇(街)应牵头组织市国资中心按现状在1个月内完成移交,市住建局对移交过程进行监督指导;若涉及不可移动文物,市文体旅局对移交过程进行监督指导。

  (三)需实施迁移异地保护的保留建筑征收完成后,市自然资源和规划局应明确迁移位置,镇(街)提出申请,由征收业主单位按现状在1个月内完成移交。征收业主单位履行报批手续,编制迁移异地保护方案并实施,市住建局对移交过程进行监督指导;涉及不可移动文物迁移异地保护的,市文体旅局全程进行监督指导。迁移异地保护工程相关费用列入征收成本,保留建筑产权移归国资中心所有,由市国资中心委托市平台公司实施修缮、管理、运营。

  四、明确历史建筑、传统风貌建筑的周边建(构)筑物拆除要求在项目征迁范围内,拆除与预保护或已公布的历史建筑、传统风貌建筑相连或相邻的建(构)筑物,应区分情况实施拆除。

  (一)红区:与预保护或已公布的历史建筑、传统风貌建筑相连的建(构)筑物(即L=0)。由施工单位编制该建(构)筑物的保护性拆除方案,经设计单位、监理单位审核后,由镇(街)或征收业主单位报市住建局申请评审。市住建局组织自然资源和规划局、文体旅局、属地镇(街)及专家(其中省级专家委员会专家不少于专家总数的三分之一)对该拆除方案进行评审,并经市住建局批复后由业主单位组织施工单位实施。

  (二)黄区:当相邻的建(构)筑物高度(H)大于或等于预保护及已公布的历史建筑、传统风貌建筑的距离(L)时(即0<L≤H),由施工单位编制该建(构)筑物的拆除方案,经设计单位、监理单位审核同意后由镇(街)或征收业主单位组织施工单位实施。

  (三)蓝区:当相邻的建(构)筑物高度(H)小于预保护及已公布的历史建筑、传统风貌建筑的距离(L)时(即H<L),按照一般拆除流程执行,做好现场防护。

  五、鼓励市场运作,促进合理利用国有不可移动文物、历史建筑、历史建筑普查成果等保留建筑应积极开展合理利用。采用出租方式的,按规定实行公开招租,租赁期限可放宽至10年。从事非公益类的,由有资质社会评估机构出具的市场评估价作为公开招租底价,租金每年提高一定比例。对于特殊情况〔从事公益类的(不以营利为目的并在租赁合同中约定)、非公益类中从事科创、文创、非遗、老字号、传统工艺或传统制造业展示以及市政府鼓励的其他业态〕不适宜公开招租的,经市政府批准可直接协议出租。市场化运作获得的收益,主要用于不可移动文物、历史建筑、历史建筑普查成果、有保护价值建筑等的保护修缮和日常维护,以及用于改善周边公共环境、建设配套市政设施等非营利性用途。不可移动文物、历史建筑、历史建筑普查成果、有保护价值建筑运营管理人应依法保护和合理利用建筑,对建筑的保护利用、建筑消防安全、房屋质量安全承担管理责任。

  六、明确部门职责,强化过程监管

  (一)市住建局作为历史建筑、传统风貌建筑主管部门,负责统筹、协调、指导全市历史建筑、传统风貌建筑的认定、保护、管理、利用工作。

  (二)市文体旅局作为不可移动文物主管部门,负责统筹、协调、指导全市不可移动文物的认定、保护、管理、利用工作

  (三)市自然资源和规划局负责将历史文化资源保护图则内容纳入控制性详细规划,将普查成果纳入“多规合一”平台,负责明确迁移位置配合相关单位做好保留建筑产权登记。

  (四)市财政局负责对保留建筑保护工作给予经费保障等。

  (五)市应急管理局负责对保留建筑消防应急管理、安全生产宣传教育和培训工作等。

  (六)市市场监督局负责指导和监督保留建筑场所市场经营行为等。

  (七)市公安局负责加强保留建筑周边治安巡查及各类保留建筑被盗案件的侦破等,打击传统构件偷盗、违法违规贩卖等行为。

  (八)市国资中心负责建立已接收交保留建筑管理台账,做好国有资产管理。

  (九)市文投公司负责重点项目征迁中古厝保护征迁工作及城区部分保留建筑开展抢险加固工作,负责收集有价值的传统构件指定专门单位,负责运输、存放、保管传统构件,防止被盗、流失或损毁。

  (十)各镇(街)负责本辖区内不可移动文物、历史建筑、传统风貌建筑的保护、管理、利用工作。

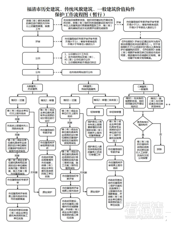
  附件:福清市历史建筑、传统风貌建筑、一般建筑价值构件保护工作流程图(暂行)

101506byle5p59n7nwp915.jpg


看福清——服务全球福清人!
回复

使用道具 举报

全部回复(1)
绝色 | 来自福建
不拿群众一针一线的本质就是除了针线,其他都拿
回复 收起回复
B Color Smilies
还可输入 个字符
2021-11-19 11:05:43 来自手机
看福清——服务全球福清人!
您需要登录后才可以回帖 登录 | 立即注册 |

手机访问|手机App|Archiver|手机版|小黑屋|关于我们

© 2025 FQLOOK.cn|国家高新技术企业|福清市互联网示范企业|福清市IP访问量前三企业

闽工商网备第350181100079485号|闽B2-20250200|闽公网安备35018102000007号 |闽ICP备07503243号

侵权举报:本页面所涉内容为用户发表并上传,相应的法律责任由用户自行承担;本网站仅提供存储服务;如存在侵权问题,请权利人与本网站联系删除!举报电话:0591-39010577(转8号按键)

GMT+8, 2025-12-7 23:45 , Processed in 0.067631 second(s), 17 queries , MemCache On. |Powered by Discuz! X3.4