服务热线:0591-39010577 / 85236228
快捷导航
  • 7

一知名家居龙头去年巨亏超150亿!福清也有!

 
不甘师傅 发表于 2026-1-30 12:19:37 | 显示全部楼层 |阅读模式 | 来自福建
3282 5

请登录查看大图。42+万用户选择下载看福清App享受全功能!

您需要 登录 才可以下载或查看,没有账号?立即注册 |

x
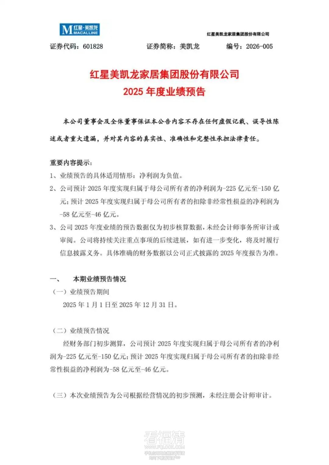
2026年1月,A股的年报预披露季,变成了一面“照妖镜”。一大批我们耳熟能详的企业,交出的不是成绩单,而是一份份触目惊心的亏损预告,例如知名家居巨头美凯龙。
2023年,红星美凯龙归母净利润亏损约22.16亿;2024年,归母净利润为亏损约29.83亿;2025年,这一数字直接飙升:预计2025年度归母净利润亏损150亿至225亿

亏超150亿美凯龙发布年度业绩预告

1月24日,家居零售龙头美凯龙发布2025年度业绩预告称,公司预计2025年归母净利润亏损区间达150亿至225亿,扣除非经常性损益后,净亏损仍有46亿至58亿。

121907g05ar0g043m5p4hm.jpeg
121907h3mapoplhv3d866d.jpeg
121907br0srgr0rrxx7dra.jpeg
上下滑动查看

值得注意的是,此次巨亏并非核心业务完全失速,而是主要受两大非经营性因素影响:一方面是投资性房地产公允价值变动损失,受地产行业低迷、家居零售需求疲软影响,市场对未来租金预期下调,公司相关物业估值被迫下调126亿至215亿

121907o1nkuiv2re1hquue.png
资料图,以实际为准


另一方面是资产减值损失,因底层资产价值与房地产市场紧密挂钩,公司计提各类资产减值准备约45亿至57亿。此外,为稳商留商、吸引优质品牌入驻,美凯龙全年推行租金及管理费减免政策,也直接影响了租赁核心收入。

行业进入深度调整巨头亦难以独善其身

美凯龙的困境并非个例,而是整个家居行业的缩影2025年,受房地产下行、消费需求疲软、渠道变革等多重因素影响,家居行业进入深度调整期,甚至传出宜家等国际品牌关闭传统大店、布局社区店的消息,传统家居卖场面临巨大经营压力。

121908dy9yqtsfvof1wio7.png
早期资料图,以实际为准


行业数据来看,年前三季度,欧派家居、索菲亚、慕思股份等头部企业净利润均同比下滑,美克家居子公司停产,江山欧派关闭生产基地消息传出,而依赖线下大店模式、与房地产深度绑定的美凯龙,自然难以完全隔离

121908vt6u4aa6z1gz9q9t.png


早期资料图,以实际为准

尽管业绩承压,但美凯龙在逆境中展现出经营韧性。数据显示2025年第三季度公司自营商场出租率达84.72%,环比提升;同期经营活动现金流净额为6.43亿,上年同期为负商场出租率和经营活动净流入核心运营指标呈现回暖迹象

易主或转让,美凯龙在福州仅剩3家卖场

2021年底,位于台江宝龙城市广场旁的红星美凯龙三迪商场在开业10年之后,与郭氏集团结束合作,商场更名为月星家居三迪商场。而该店则是红星美凯龙在福州的第一家店

121908q3bguk3gnekue6x3.png

早期资料图,以实际为准

2024年5月,位于仓山海峡会展片区的美凯龙福建全球家居1号店悄然摘牌,由喜盈门接手。卖场拥有18万㎡超大体量,是集家居购物、餐饮休闲于一体的一站式购物中心。

121908kxc5o2c6z2ff4542.jpeg

早期资料图,以实际为准

红星美凯龙小程序显示,目前,美凯龙在福州仍有福州金山商场、长乐滨江商场以及福清宏路商场,其中,金山商场为福建首家7星级家居至尊Mall,商场总建筑面积达11.8万㎡,福清宏路商场则多次被上架法拍。

via福州房产

看福清——服务全球福清人!
回复

使用道具 举报

全部回复(5)
半度微凉 | 来自福建
大势已去无力回天
回复 收起回复
B Color Smilies
还可输入 个字符
2026-1-30 14:03:55 来自手机
看福清——服务全球福清人!
半度微凉 | 来自福建
亏了
回复 收起回复
B Color Smilies
还可输入 个字符
2026-1-30 23:50:08 来自手机
看福清——服务全球福清人!
清香百合花 | 来自山东
做啥都不容易了。
回复 收起回复
B Color Smilies
还可输入 个字符
2026-2-21 12:54:08 来自手机
看福清——服务全球福清人!
半度微凉 | 来自福建
经营不善倒闭了
回复 收起回复
B Color Smilies
还可输入 个字符
2026-2-21 14:43:20 来自手机
看福清——服务全球福清人!
半度微凉 | 来自福建
巨额债务
回复 收起回复
B Color Smilies
还可输入 个字符
2026-2-22 11:10:16 来自手机
看福清——服务全球福清人!
您需要登录后才可以回帖 登录 | 立即注册 |

手机访问|手机App|Archiver|手机版|小黑屋|关于我们

© 2026 FQLOOK.cn|国家高新技术企业|福清市互联网示范企业|福清市IP访问量前三企业 |网站地图

闽工商网备第350181100079485号|闽B2-20250200|闽公网安备35018102000007号 |闽ICP备07503243号

侵权举报:本页面所涉内容为用户发表并上传,相应的法律责任由用户自行承担;本网站仅提供存储服务;如存在侵权问题,请权利人与本网站联系删除!举报电话:0591-39010577(转8号按键)

GMT+8, 2026-4-4 21:31 , Processed in 0.078866 second(s), 20 queries , MemCache On. |Powered by Discuz! X3.4