服务热线:0591-39010577 / 85236228
快捷导航
  • 1

[地块信息] 福清征地公告上新,涉及的街道村镇→

安冶老三 发表于 2 小时前 | 显示全部楼层 |阅读模式 | 来自福建
2063 1

请登录查看大图。42+万用户选择下载看福清App享受全功能!

您需要 登录 才可以下载或查看,没有账号?立即注册 |

x

今日

福清市人民政府网站公布

征收土地预公告、土地征收公告

一起来看看


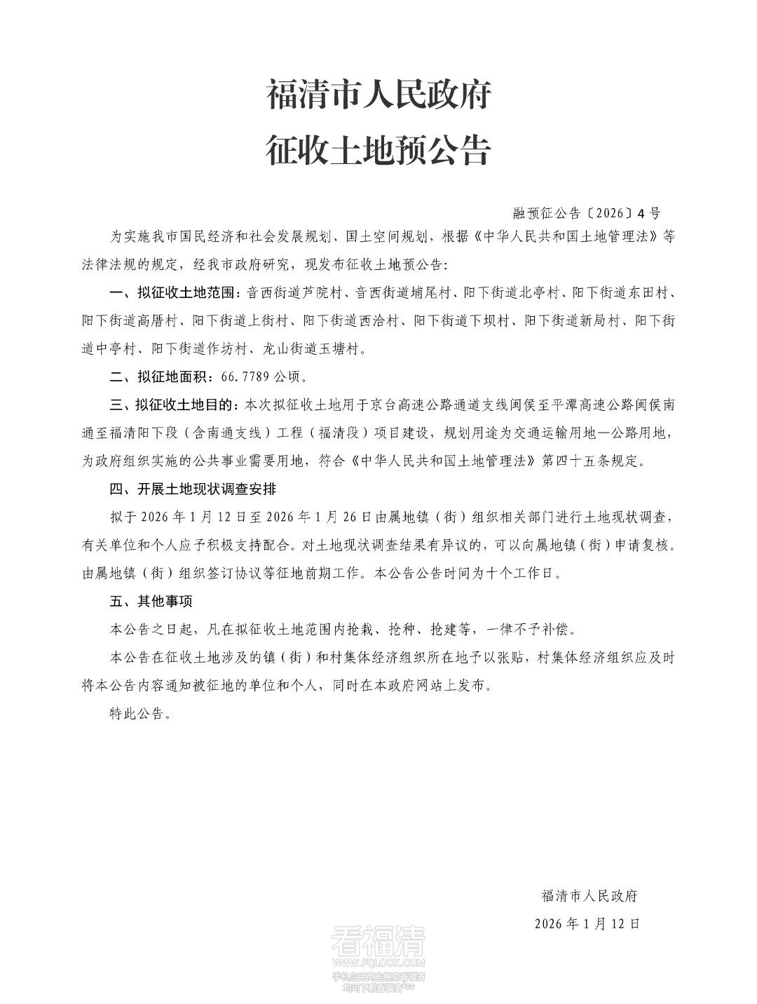
征收土地预公告







拟征收土地范围:城头镇岩兜村、城头镇星桥村


084209n7mdh5ah4u75xo8h.jpeg




拟征收土地范围:镜洋镇下施村


084209sjnwrmmrl119s0as.jpeg








拟征收土地范围:音西街道芦院村、音西街道埔尾村、阳下街道北亭村、阳下街道东田村、 阳下街道高厝村、阳下街道上街村、阳下街道西洽村、阳下街道下坝村、阳下街道新局村、阳下街道中亭村、阳下街道作坊村、龙山街道玉塘村


084210wbl346hq4ghb1wgg.jpeg


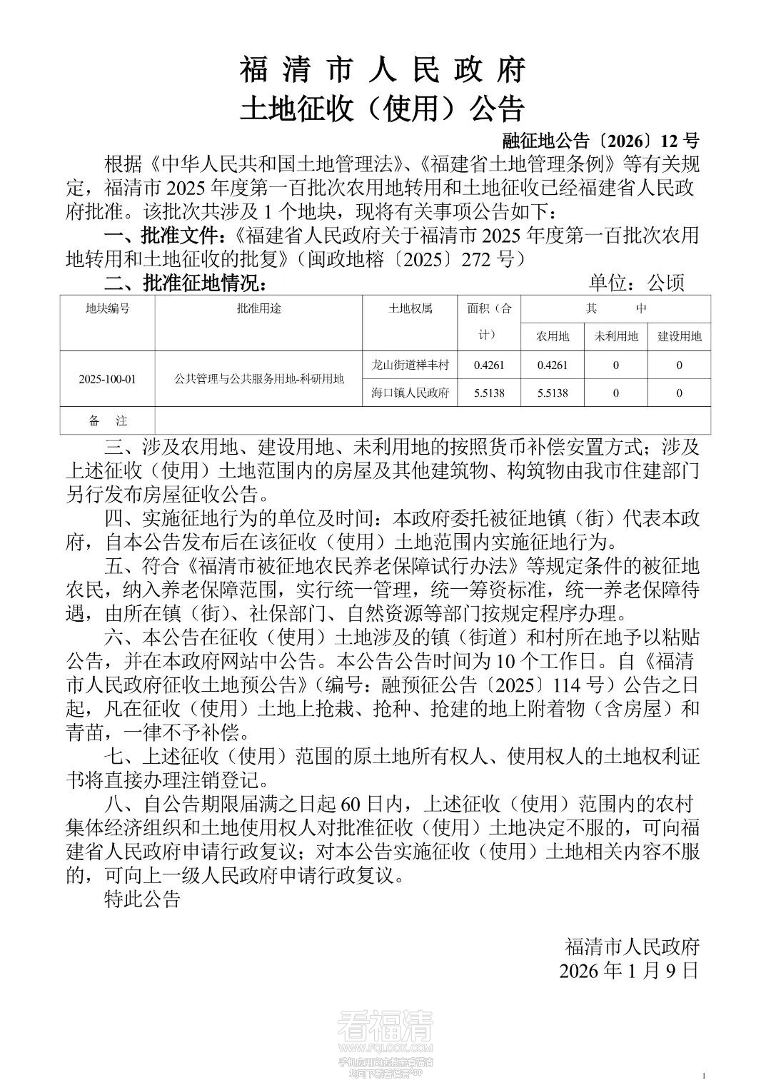
土地征收公告







土地征收公告-北江滨路周边绿化工程


084210rno151nrezl591rr.jpeg




土地征收公告-福俱路及原清繁大道周边绿地工程


084210oiks7gddmpihiivp.jpeg




土地征收公告-南亿科技南侧绿地工程


084210n2no6b26i40sib0o.jpeg




土地征收公告-清繁大道与长福高速龙山互通连接线


084211e88i1rz9ilqrfc8y.jpeg




土地征收公告-融侨开发区技术研发中心


084211l3gzagmxg06mbd8g.jpeg


END


来源:福清市人民政府



看福清——服务全球福清人!
回复

使用道具 举报

全部回复(1)
半度微凉 | 来自福建
抓紧时间收地卖地来钱快,早卖价格高
回复 收起回复
B Color Smilies
还可输入 个字符
2 小时前 来自手机
看福清——服务全球福清人!
您需要登录后才可以回帖 登录 | 立即注册 |

手机访问|手机App|Archiver|手机版|小黑屋|关于我们

© 2026 FQLOOK.cn|国家高新技术企业|福清市互联网示范企业|福清市IP访问量前三企业

闽工商网备第350181100079485号|闽B2-20250200|闽公网安备35018102000007号 |闽ICP备07503243号

侵权举报:本页面所涉内容为用户发表并上传,相应的法律责任由用户自行承担;本网站仅提供存储服务;如存在侵权问题,请权利人与本网站联系删除!举报电话:0591-39010577(转8号按键)

GMT+8, 2026-1-14 11:10 , Processed in 0.068163 second(s), 15 queries , MemCache On. |Powered by Discuz! X3.4