服务热线:0591-39010577 / 85236228
快捷导航
  • 2

驾驶证快到期却没空换?延期换证攻略收藏好!

 
★爱似流星★ 发表于 昨天 09:30 | 显示全部楼层 |阅读模式 | 来自福建
765 1

请登录查看大图。42+万用户选择下载看福清App享受全功能!

您需要 登录 才可以下载或查看,没有账号?立即注册 |

x

如果您因服兵役

出国(境)等特殊原因

无法按时办理驾驶证期满换证业务

您可以在驾驶证有效期内

或有效期届满一年内

通过“交管12123”APP

或到线下窗口办理

线上办理延期换证业务

01

办理须知

《驾驶证申领和使用规定》

(公安部令第172号)第七十五条

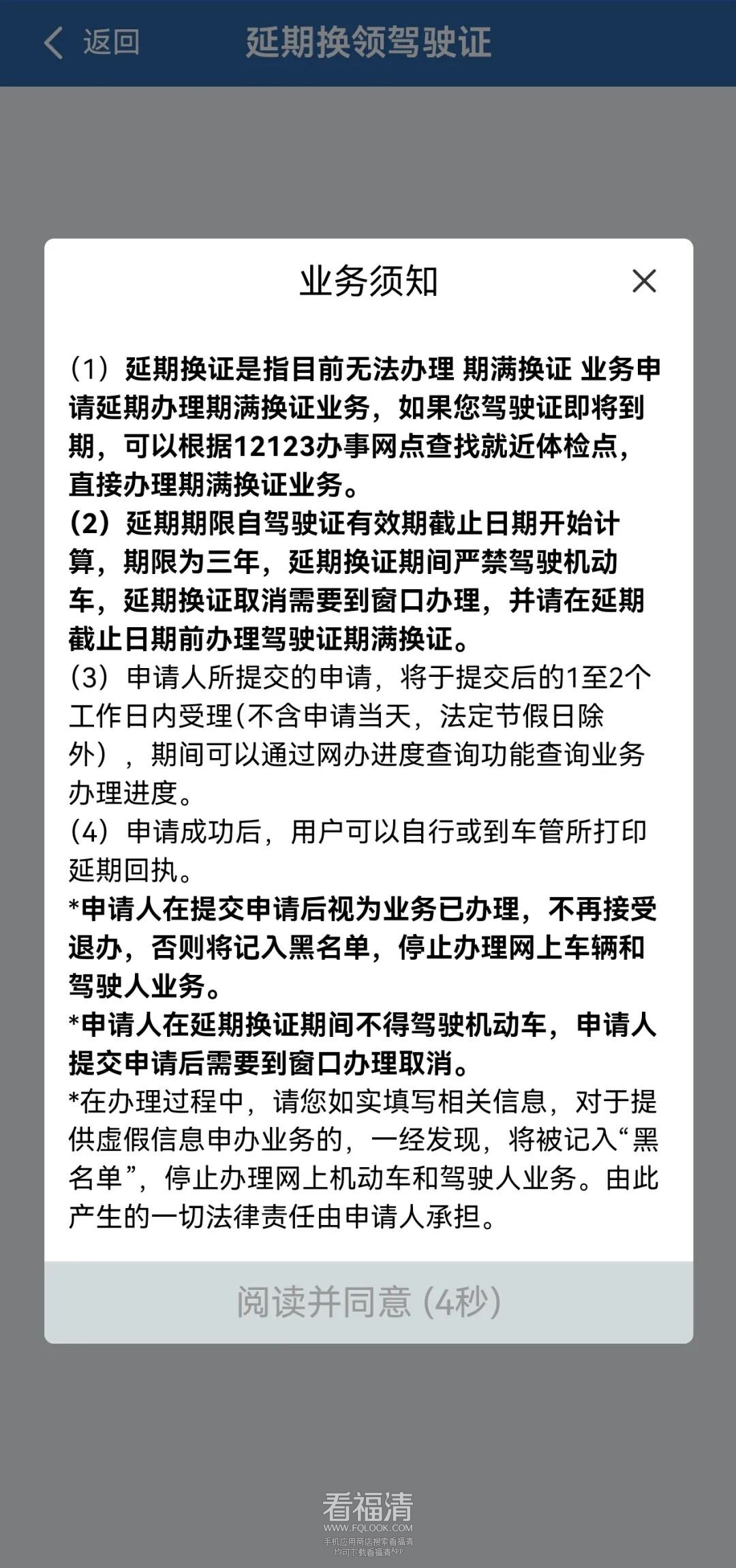
机动车驾驶人因服兵役、出国(境)等原因,无法在规定时间内办理驾驶证期满换证、审验、提交身体条件证明的,可以在驾驶证有效期内或者有效期届满一年内向机动车驾驶证核发地车辆管理所申请延期办理。申请时应当确认申请信息,并提交机动车驾驶人的身份证明。

延期期限最长不超过三年。延期期间机动车驾驶人不得驾驶机动车。


02

办理须知

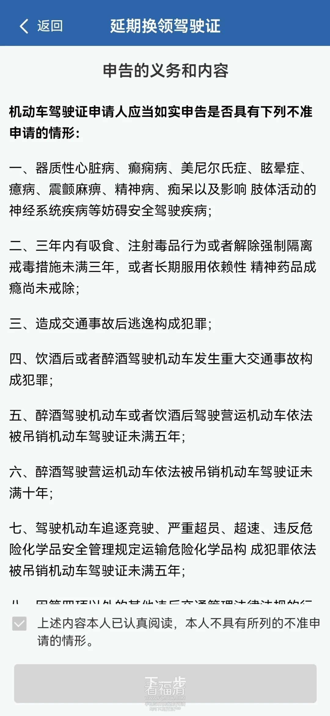
有下列情形之一的,不得申请:

①有器质性心脏病、癫痫病、美尼尔氏症、眩晕症、癔病、震颤麻痹、精神病、痴呆以及影响肢体活动的神经系统疾病等妨碍安全驾驶疾病的;

②三年内有吸食、注射毒品行为或者解除强制隔离戒毒措施未满三年,以及长期服用依赖性精神药品成瘾尚未戒除的;

③造成交通事故后逃逸构成犯罪的;      

④饮酒后或者醉酒驾驶机动车发生重大交通事故构成犯罪的;

⑤醉酒驾驶机动车或者饮酒后驾驶营运机动车依法被吊销机动车驾驶证未满五年的;

⑥醉酒驾驶营运机动车依法被吊销机动车驾驶证未满十年的;

⑦驾驶机动车追逐竞驶、超员、超速、违反危险化学品安全管理规定运输危险化学品构成犯罪依法被吊销机动车驾驶证未满五年的;

⑧因本款第四项以外的其他违反交通管理法律法规的行为发生重大交通事故构成犯罪依法被吊销机动车驾驶证未满十年的;

⑨因其他情形依法被吊销机动车驾驶证未满二年的;

⑩驾驶许可依法被撤销未满三年的;

⑪未取得机动车驾驶证驾驶机动车,发生负同等以上责任交通事故造成人员重伤或者死亡未满十年的;

⑫三年内有代替他人参加机动车驾驶人考试行为的;

⑬法律、行政法规规定的其他情形。   


03

办理渠道

线上 / 办理流程

驾驶人可登录“交管12123”APP,在首页选择【更多】,选择驾驶证业务下的【延期换领驾驶证】,仔细阅读业务须知及申告的义务和内容。

093009j4fcdeewdcmw6z40.jpeg
093009j0yzx4jlpuy4v6ei.jpeg
093010gznu3r1x3xc9ec1z.jpeg

选择延期原因,根据系统提示提交业务申请,等待后台工作人员审核通过即可

093010fhjbmvgbsjv3bvyc.jpeg
093010xe04str1cp4pspew.jpeg
093011okxvgtfkyl633bvw.jpeg

线下 / 办理流程

●本人办理:驾驶人需提供身份证明原件。

●委托他人办理:需提供驾驶人身份证明原件和授权委托书(建议通过“交管12123”APP申请电子委托)、代理人身份证明原件。

线下网点查询

点击左下角的【线下网点】,点击搜索框下方的【更多】,选择【驾驶证延期】,页面将显示最近的办事网点。

093011jndpdd37ng3ojrhs.jpeg
093011mxxycdhqx923b3xe.jpeg
093012h0pzpkz009rwk0rl.jpeg


交警提醒

延期期间不得驾驶机动车

请在延期截止前

及时补办个人机动车驾驶证

避免驾驶证过期注销


来源:福建交警



看福清——服务全球福清人!
回复

使用道具 举报

全部回复(1)
半度微凉 | 来自福建
方便快捷省时省力。
回复 收起回复
B Color Smilies
还可输入 个字符
昨天 21:47 来自手机
看福清——服务全球福清人!
您需要登录后才可以回帖 登录 | 立即注册 |

手机访问|手机App|Archiver|手机版|小黑屋|关于我们

© 2026 FQLOOK.cn|国家高新技术企业|福清市互联网示范企业|福清市IP访问量前三企业

闽工商网备第350181100079485号|闽B2-20250200|闽公网安备35018102000007号 |闽ICP备07503243号

侵权举报:本页面所涉内容为用户发表并上传,相应的法律责任由用户自行承担;本网站仅提供存储服务;如存在侵权问题,请权利人与本网站联系删除!举报电话:0591-39010577(转8号按键)

GMT+8, 2026-1-14 09:18 , Processed in 0.063871 second(s), 15 queries , MemCache On. |Powered by Discuz! X3.4