服务热线:0591-39010577 / 85236228
快捷导航
  • 2

[其他通知] 400人取得任职资格!含福清!

导燃 发表于 昨天 08:26 | 显示全部楼层 |阅读模式 | 来自福建
1220 0

请登录查看大图。42+万用户选择下载看福清App享受全功能!

您需要 登录 才可以下载或查看,没有账号?立即注册 |

x

近日,福州市人社局发布通知

同意确认400人取得任职资格

来看看有你认识的吗?

082606n71kz7vi738vb3z7.png

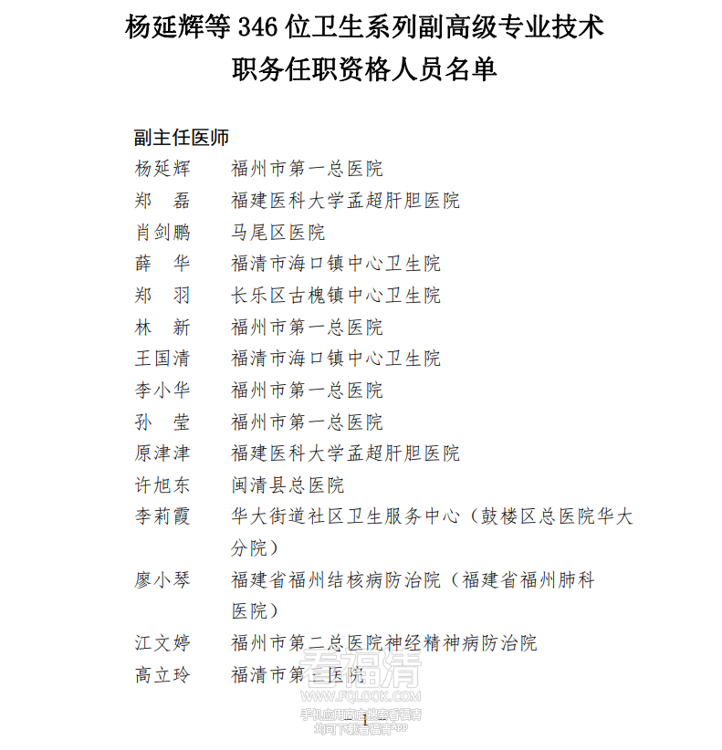
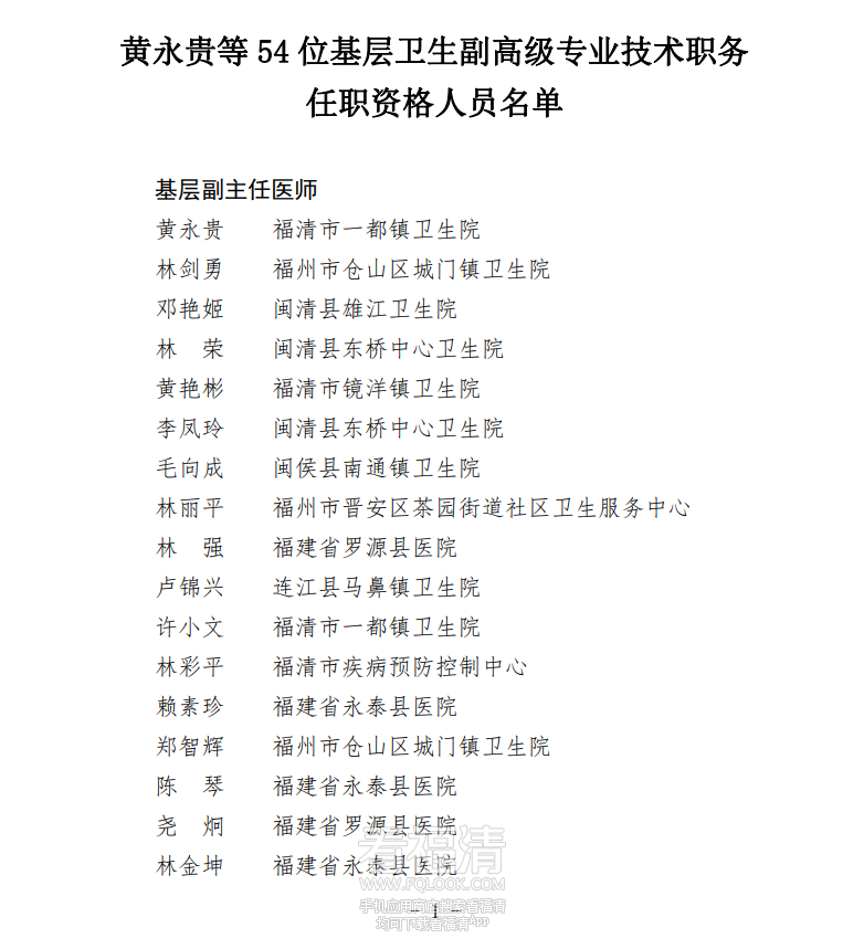
《福州市卫生健康委员会关于确认杨延辉等346位同志卫生系列副高级专业技术职务任职资格的函》(榕卫函〔2025〕667号)及《福州市卫生健康委员会关于确认黄永贵等54位同志基层卫生系列副高级专业技术职务任职资格的函》(榕卫函〔2025〕668号)收悉。经研究,同意确认由2024年度福州市卫生系列副高级专业技术职务任职资格评审委员会评审通过杨延辉等346位同志卫生系列副高级专业技术职务任职资格、黄永贵等54位基层卫生副高级专业技术职务任职资格,任职资格确认时间为2025年12月15日。


082606hqzf1srq1gmzgxs9.png
082606wubqehbbu1omk651.png
082606qgdgbgouf0gpu4b3.png
082606ufffeq4ef3mfaahq.png
082607uv49jxnq9rth9q14.png
082607dk5gkv63z6rv3wkd.png
082607swvmpwnunnpfuvfk.png
082607kejennymm1le1rrr.png
082607ugc6wm6f3f3emiei.png
082607diqq9fzghbsvbgut.png
082607vu3nurduly84k3ub.png
082608x3w24skt31dz54d9.png
082608fsv02xrzgizsjl0l.png
082608epy0ytq6wq4tvt6q.png
082608ia01cuovra5uynx4.png
082609n0v4azitpwatp08p.png
082609o7erhemen2ossj0n.png
082609ro12skv0s0l4xhfb.png

来源:福州新闻网



看福清——服务全球福清人!
回复

使用道具 举报

全部回复(0)
您需要登录后才可以回帖 登录 | 立即注册 |

手机访问|手机App|Archiver|手机版|小黑屋|关于我们

© 2026 FQLOOK.cn|国家高新技术企业|福清市互联网示范企业|福清市IP访问量前三企业

闽工商网备第350181100079485号|闽B2-20250200|闽公网安备35018102000007号 |闽ICP备07503243号

侵权举报:本页面所涉内容为用户发表并上传,相应的法律责任由用户自行承担;本网站仅提供存储服务;如存在侵权问题,请权利人与本网站联系删除!举报电话:0591-39010577(转8号按键)

GMT+8, 2026-1-8 10:20 , Processed in 0.064247 second(s), 16 queries , MemCache On. |Powered by Discuz! X3.4