服务热线:0591-39010577 / 85236228
快捷导航
  • 1

[楼市杂谈] 中央对房地产税最新表态,对楼市会产生什么影响

爱吃橙 发表于 2021-12-17 10:06:28 | 显示全部楼层 |阅读模式 | 来自福建
5224 0

请登录查看大图。42+万用户选择下载看福清App享受全功能!

您需要 登录 才可以下载或查看,没有账号?立即注册 |

x

房地产税牵动人心。

房地产税试点,离落地还有多远? 到底怎么试点,官方最权威的阐释终于看到了。

近日,中国人大网公开了两份房地产税改革试点相关文件,首次详解房地产税改革试点幕后信息。 一份文件是,财政部有关负责人就房地产税试点工作草案做出的说明。

第一份,是财政部部长关于房地产税改革试点草案的说明。

100506u9jz8j3so49odd5w.png

财政部提出,“进一步深化房地产税改革试点,可以发挥试点对整体改革的示范、突破、带动作用,强化房地产调控需求侧管理,稳定市场预期,也为今后全国统一立法积累经验、创造条件。”

第二份文件,就是全国人大常委就房地产税试点草案的审议结果报告。其中第一段就给房地产税改革试点做了定调:

100506x7mpdqqzzzyy4k6w.png

“为引导住房合理消费和土地资源节约集约利用,促进房地产市场平稳健康发展,以积极稳妥的方式推进房地产税立法与改革,是必要的。”

同时,“赞成授权国务院在部分地区开展房地产税改革试点工作”。

这两份文件,同一天出现在了人大网上,也就是说,房地产税势在必行,且已经箭在弦上了,只不过并不会全面执行,而是试点先行。


四大信息要注意


第一,房地产税试点和10年前的房产税试点,一脉相承。财政部长在说明中阐释了2011年上海、重庆的房产税改革试点,接着谈到2013年“加快房地产税立法并适时推进改革”的要求,以及这些年的进度。

   

表示,房产信息的全国登记、联网,基本的基础有了,这是肯定的。

    

第二,先深化试点,再立法,注意“深化”二字。有关负责人表示:

由于房地产市场全国差异很大,实际情况十分复杂,房地产税立法工作需要循序渐进、稳妥推进。 

可见,房地产税立法,牵一发而动全身,难以毕其功于一役。

然后接着就是在总结上海市、重庆市个人住房房产税改革试点经验的基础上,结合新形势新情况,进一步深化房地产税改革试点。

    

同时,要积累全国统一立法经验,试点东中西城市都该有,甚至小一点的城市也不排除试点,当然这个很慎重。

    

第三,试点征税不会太猛。说明说得很清楚:

强化房地产调控需求侧管理,稳定市场预期,也为今后全国统一立法积累经验、创造条件。

稳定预期,如果一下子收很多税,大家就要批量抛售了。

“草案的主要内容”部分也说,首先农村宅基地及其上住宅不纳入试点征税范围,其次非居住用房地产继续按以前法规,不会因为试点而扩大。

    

第四,试点大原则:积极的城市、稳妥的城市,立法出来至少要5年。说明表示:

按照积极稳妥的原则,统筹考虑深化试点与统一立法、促进房地产市场平稳健康发展等情况确定试点地区……

这个意思就是,积极的城市,且这个地方房地产稳定,不容易大起大落的,纳入试点,此乃大原则。


房地产税为调控还是为税源?


房地产税试点,不只是为地方创造新的税源,本身也是楼市调控的一部分。

对于房地产税试点,相关说明文件里提出“强化房地产调控需求侧管理,稳定市场预期”。

审议报告里也提及,“为引导住房合理消费和土地资源节约集约利用”。

可见,房地产税的落脚点,不只是社会热议的取代土地财政、为地方政府寻找新的稳定税源,作用还在于“房地产需求侧管理”和“引导住房消费”。

这里的需求侧,指向的正是购房者和有房一族。

房地产税,通过对有房一族征税,打破了我国房地产长期以来“持有成本接近于0”的局面。

即便税率只有1%,一套1000万的房子每年都要缴纳10万的房地产税,10年就是100万,这背后的成本可想而知,不仅有利于调控,也有助于稳定市场预期。


房地产税如何征收?


其实房地产税的到来,对于楼市而言,端看如何实施。

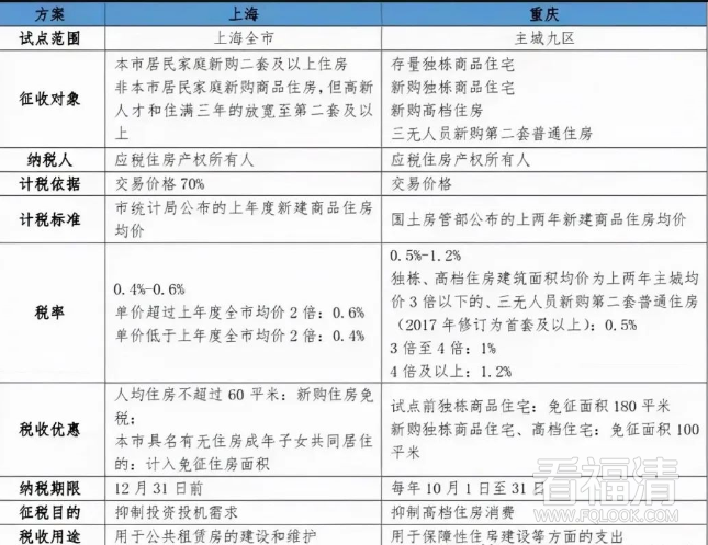
结合上海、重庆的房地产税征收方案,那么大家关心的无外乎这几种情况:

100506z9vu4qovq446ypfb.png

征收对象、纳税人、计税依据、计税标准、税率、纳税期限,以及免征条件等等。

上海房产税的减免条件:

100506v41kambz1q5yssbt.png

这几点,在房地产税改革试点草案中也有提及:

征税对象和纳税人,为居住用和非居住用等各类房地产,土地使用权人、房屋所有权人为房地产税的纳税人;不包含农村宅基地;非居住用地房地产按老办法。

房地产税试点办法,GWY制定;具体实施细则,试点地区制定。

试点地区的确定,待统筹考虑;

试点期限5年。


如何看待税收对楼市的影响?


12月初,不管是中央会议,还是国家高层发言,都对明年的楼市发展作出明确表态,多次提及,有人会问,楼市刚释放好消息,房地产税就来了,是否意味着房产税与积极信号相悖?

房地产税能够对房价上涨起到一定的抑制作用,但并非打压楼市。全国人大对《试点草案》的审议结果报告也提到,“引导住房合理消费和土地资源节约集约利用,促进房地产市场平稳健康发展。”

房住不炒是近年来楼市的主基调,平稳发展更是被多次提及,国家出台相关政策也是为了保护刚需者的权益,实现住有所居的目标。特别是对于自住用户而言,房产税更不会起到负面作用。因此,出台房产税并非楼市的坏消息。

看福清——服务全球福清人!
回复

使用道具 举报

全部回复(0)
您需要登录后才可以回帖 登录 | 立即注册 |

手机访问|手机App|Archiver|手机版|小黑屋|关于我们

© 2025 FQLOOK.cn|国家高新技术企业|福清市互联网示范企业|福清市IP访问量前三企业

闽工商网备第350181100079485号|闽B2-20250200|闽公网安备35018102000007号 |闽ICP备07503243号

侵权举报:本页面所涉内容为用户发表并上传,相应的法律责任由用户自行承担;本网站仅提供存储服务;如存在侵权问题,请权利人与本网站联系删除!举报电话:0591-39010577(转8号按键)

GMT+8, 2025-12-7 16:07 , Processed in 0.062692 second(s), 16 queries , MemCache On. |Powered by Discuz! X3.4